91免费福利网站,91免费下载入口,91免费视频成人,91免费福利下载APP

      充电器IC阿里店铺阿里巴巴店铺 led恒流驱动ic专业厂家关注91免费福利网站 电源IC方案公司收藏91免费福利网站 欢迎进入电源ic,led驱动ic,车充ic,充电器ic,适配器ic厂家--91免费福利网站电子官网
      高级搜索

      搜索一

      搜索二

      深圳车充IC方案

      推荐产品

      联系91免费福利网站

      深圳91免费福利下载APP充电器IC供应商
      深圳市91免费福利网站电子科技有限公司

      电话:0755-23087599

      传真:0755-23082933

      邮箱:yishanbo@leweitech.com

      地址:深圳市宝安区西乡鹤洲恒丰工业城B11栋5楼东

      prevnext

      AP8266电源管理PWM芯片

      所属分类:芯朋微系列
      品牌:芯朋微
      型号:AP8266
      封装:SOT23-6/DIP8
      功率:36W
      电流:3A
      订购热线:0755-23087599
        AP8266概述:  
        AP8266是一款高集成度的电流模式PWM控制芯片,具有高性能、低待机功耗、低成本等特点。AP8266内置绿色降频工作模式,根据负载情况调节工作频率,减少了开关损耗,从而获得较低的待机功耗和较高的转换效率。同时AP8266提供了丰富的保护,包括:逐周期过流保护、过压保护、过压箝位、欠压锁存、过温保护、过载保护,同时具有软启动和间歇工作模式功能。一旦出现故障,芯片进入自动重启状态直至故障排除。
        
        AP8266特征:  
        专利的频率抖动技术提高EMI性能  
        绿色降频工作模式  
        无音频噪声  
        内部集成斜率补偿功能  
        软启动功能  
        全面的保护功能包括  
             线电压补偿技术  
           逐周期过流保护  
           过载保护  
           VDD 过压保护  
           过温保护
        
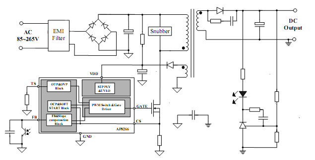
        典范应用图:
      产品中心 关于91免费福利网站 联系91免费福利网站
      网站地图