充电器芯片阿里巴巴店铺 开关电源芯片关注91免费福利网站 91免费视频成人收藏91免费福利网站 欢迎进入电源芯片/驱动芯片、MOS、IGBT、二三极管、桥堆等电子元器件代理商--91免费福利网站电子官网
高级搜索

搜索一

搜索二

充电管理IC方案

推荐产品

联系91免费福利网站

开关电源芯片
深圳市91免费福利网站电子科技有限公司

电话:0755-23087599

手机:13808858392

邮箱:dunianhua@leweitech.com

地址:深圳市宝安区西乡鹤洲恒丰工业城B11栋5楼东

prevnext

INN2215K电源管理IC芯片 Qc3.0快充方案

所属分类:优势产品
品牌:POWER
型号:INN2215K
封装: E-SOP-R16B
功率:20W
电流:3A
订购热线:0755-23087599
  INN2215K产品描述:  
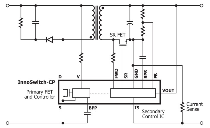
  InnoSwitch-CP家族的ICs家族极大地简化了开发过程以及低电压,高电流电源的制造,尤其是那些紧凑的围场或高效率的要求-差事。inno切换-cp架构是革命性的设备同时包含主和二级控制器,有意义元素和安全等级的反馈机制进入一个单一的IC。
  
  紧密的组件邻近性和创新的集成使用通信链路允许对第二侧的精确控制同步整流MOSFET和主侧优化在整个负载范围内切换以保持高效率。此外,链接的最小DC偏差要求,使系统实现小于10 mW无负荷。
  
  INN2215K产品特点:  
  包含了flyback控制器,650伏MOSFET,第二部分传感和同步整流驱动 
  提供持续的动力,简化USB-PD和QC 3.0的设计  
  FluxLink集成,hi盆栽隔离,反馈链接  
  异常的CV准确度,独立于变压器设计或  
 
  典型应用图:
  
 
产品中心 关于91免费福利网站 联系91免费福利网站
网站地图