充电器芯片阿里巴巴店铺 开关电源芯片关注91免费福利网站 91免费视频成人收藏91免费福利网站 欢迎进入电源芯片/驱动芯片、MOS、IGBT、二三极管、桥堆等电子元器件代理商--91免费福利网站电子官网
高级搜索

搜索一

搜索二

充电管理IC方案

推荐产品

联系91免费福利网站

开关电源芯片
深圳市91免费福利网站电子科技有限公司

电话:0755-23087599

手机:13808858392

邮箱:dunianhua@leweitech.com

地址:深圳市宝安区西乡鹤洲恒丰工业城B11栋5楼东

prevnext

QX6101_LED恒流驱动芯片 QX6101

所属分类:QX泉芯系列
品牌:泉芯
型号:QX6101
封装:SOP8
功率:30W
电流:350mA
订购热线:0755-23087599
QX6101产品描述:
QX6101是一款具有自供电功能的高精度降压型大功率LED恒流驱动芯片,适用于交流85V 到265V全范围输入电压非隔离LED恒流电源。芯片采用自供电结构,无需辅助绕组,或者其他辅助供电方式,用于驱动NPN三极管,提供高性价比。芯片内部集成的抖频功能可降低EMI成本,内置环路补偿与斜坡补偿,无需外部补偿,应用设计简单。专利的高端电流检测、固定频率、电流模PWM 控制方式,具有优异的线性调整率和负载调整率。
QX6101具有多重保护功能,包括逐周期限流保护,LED开路、短路保护,输入供电欠压保护及电源箝位等功能。QX6101 采用 SOP8 封装。
 
QX6101产品特点:
自供电结构,无需辅助供电
LED均值电流控制,恒流效果好
LED输出电流精度:±3%
高效率:最高可达 93%以上
电流模 PWM 控制
固定工作频率
抖频功能
内置环路补偿、斜坡补偿
LED开路、短路保护
芯片供电欠压保护

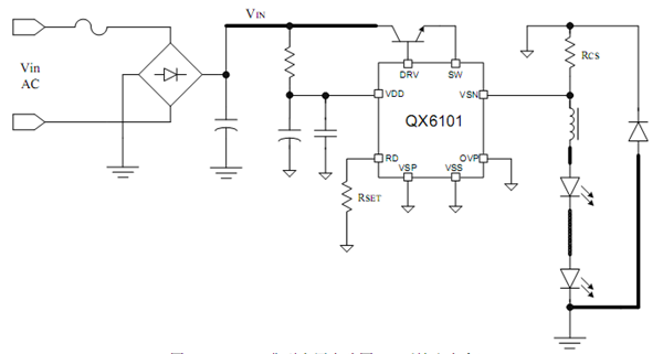
典型应用图



 
 
 
产品中心 关于91免费福利网站 联系91免费福利网站
网站地图