充电器芯片阿里巴巴店铺 开关电源芯片关注91免费福利网站 91免费视频成人收藏91免费福利网站 欢迎进入电源芯片/驱动芯片、MOS、IGBT、二三极管、桥堆等电子元器件代理商--91免费福利网站电子官网
高级搜索

搜索一

搜索二

充电管理IC方案

推荐产品

联系91免费福利网站

开关电源芯片
深圳市91免费福利网站电子科技有限公司

电话:0755-23087599

手机:13808858392

邮箱:dunianhua@leweitech.com

地址:深圳市宝安区西乡鹤洲恒丰工业城B11栋5楼东

prevnext

EUP3284H/G 3A同步整流DCDC降压芯片

所属分类:优势产品
品牌:EUP/德信
型号:EUP3284H/EUP3284G
封装:SOP-8(EP)
功率:0.92V至20V
电流:3A
订购热线:0755-23087599
  EUP3284H是一款同步的采用电流模的降压型DC-DC变换器,可以提供高达3A的负载电流,具有很好的线性和负载调整率。EUP3284H可以在宽输入电压范围4.5V~30V内稳定工作,通过外部电阻分压器调节可实现0.92V~20V的输出电压。  
  EUP3284H同步整流DCDC降压芯片在故障预防与处理方面,具有周期性的峰值电流限制和过温关断等保护机制。芯片在关断模式下的静态电流可低至3µA以下。可编程的软启动有效减小了输入浪涌电流和启动时的输出过冲。在轻负载时,芯片可自动工作在脉冲跳跃模式来提高效率。  
  EUP3284H同步整流DCDC降压芯片通过少数量的标准外围器件实现变换器功能。
  
  EUP3284H/G 特点  
  ■ 高达3A的输出电流  
  ■ 轻负载下自动工作在脉冲跳跃模式  
  ■ 内部集成142/103mΩ的DMOS开关管  
  ■ 输入电压范围:4.5V至30V  
  ■ 输出电压可调:0.92V至20V  
  ■ 效率高达94%  
  ■ 关断电流<3μA  
  ■ 340KHz恒定开关频率  
  ■ 可编程的软启动  
  ■ 过温保护和过流保护  
  ■ 输入过压/欠压保护  
  ■ 220n的最小Ton时间  
  ■ SOP-8(EP)封装  
  ■ 符合RoHS规范及Pb-Free
  
  引脚配置及功能


引脚序号 引脚名称 引脚功能
1 BS 高端栅极驱动升压输入。BS为高侧N-Channel提供驱动器DMOS结构开关。连接一个0.01µF或更大的电容从SW到BS电源高压侧开关。
2 IN 输入电源引脚,IN为IC和降压转换器供电开关。使用4.5V至32V电源驱动。旁路输入接地适当的大电容,以尽量减少输入纹波的IC。
3 SW 电源开关输出。将输出LC滤波器从SW连接到输出负载。
4
9(Exposed Pad
GDN 地。接地引脚应连接到外露的散热垫上,以确保正常工作操作。该电源热垫应连接到PCB接地板使用多通孔具有良好的热性能。
5 FB 输入输出反馈。FB感知输出电压并调节。驱动FB与一个从输出电压连接到它的电阻分压器。反馈阈值为0.92V。参见设置输出电压。
6 COMP 回路补偿输入。从COMP到GND连接一个串联RC网络以补偿调节控制回路。
7 EN 启用输入。EN是控制调节器开或关的逻辑输入。驱动EN high打开调节器;把它关掉。别让鱼尾纹浮在水面上。直接将EN连接到IN(或通过电阻)自动启动。
8 SS 软启动控制输入。连接一个外部电容来编程软启动。如果不使用,保持打开,这意味着内部软启动功能。
  
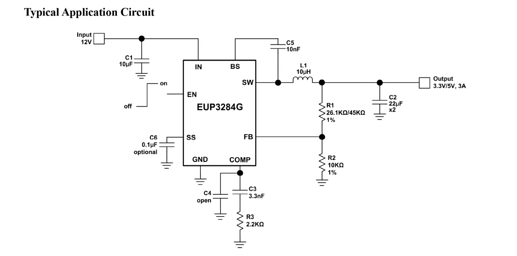
  12V至3.3V/5V典型应用电路图
  
  32V至3.3V/5V典型应用电路图
  
  应用领域  
  ■ 分布式电源系统  
  ■ 网络系统  
  ■ PC设备  
  ■ 可携式电子产品
  
  EUP3284G/H 3A, 30V, 340KHz 同步降压型DC-DC变换器被广泛应用于可携式电子产品、PC设备、网络系统、分布式电源系统等领域,更多EUP3284G/H 3A同步整流DCDC降压芯片产品手册及相关资料,请向91免费福利网站电子申请。>>
产品中心 关于91免费福利网站 联系91免费福利网站
网站地图