充电器芯片阿里巴巴店铺 开关电源芯片关注91免费福利网站 91免费视频成人收藏91免费福利网站 欢迎进入电源芯片/驱动芯片、MOS、IGBT、二三极管、桥堆等电子元器件代理商--91免费福利网站电子官网
高级搜索

搜索一

搜索二

充电管理IC方案

推荐产品

联系91免费福利网站

开关电源芯片
深圳市91免费福利网站电子科技有限公司

电话:0755-23087599

手机:13808858392

邮箱:dunianhua@leweitech.com

地址:深圳市宝安区西乡鹤洲恒丰工业城B11栋5楼东

prevnext

FP6716_DC/DC升压芯片 FP6716

所属分类:优势产品
品牌:远翔
型号:FP6716
封装:SOP8
功率:15W
电流:3A
订购热线:0755-23087599
FP6716产品描述:
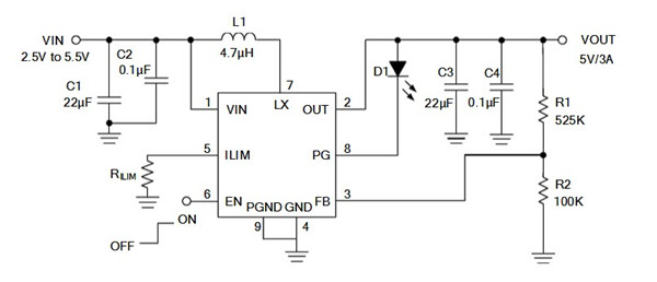
FP6716是一个效率高,固定550KHz频率,current mode PWM升压DC-DC转换器。FP6716低输入电压2.5V,FP6716的输出电压可通过外部电阻调整,最大可调输出电压5.25V。
FP6716除了升压转换器还内置了一个0.05Ω N沟道MOSFET开关和0.08Ω P沟道同步整流器,外部就不需要肖特基91免费下载入口,因此FP6716可以做到更好的高效率93%。FP6716输出电流最大可做2.5A。
 
FP6716产品特点:
FP6716宽输入电压2.5V~5.5V,
可调限流功能,
短路保护,
输出过压保护,
软启动功能,
温度保护,
低静态电流。
封装形式:SOP8

典型应用图



 
产品中心 关于91免费福利网站 联系91免费福利网站
网站地图