充电器芯片阿里巴巴店铺 开关电源芯片关注91免费福利网站 91免费视频成人收藏91免费福利网站 欢迎进入电源芯片/驱动芯片、MOS、IGBT、二三极管、桥堆等电子元器件代理商--91免费福利网站电子官网
高级搜索

搜索一

搜索二

充电管理IC方案

推荐产品

联系91免费福利网站

开关电源芯片
深圳市91免费福利网站电子科技有限公司

电话:0755-23087599

手机:13808858392

邮箱:dunianhua@leweitech.com

地址:深圳市宝安区西乡鹤洲恒丰工业城B11栋5楼东

prevnext

LB11867FV-TLM-H 单相电机和风扇控制器ic

所属分类:优势产品
品牌:ON/安森美
型号:LB11867FV-TLM-H
封装:SSOP16
功率:
电流:
订购热线:0755-23087599
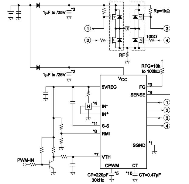
  LB11867FV-TLM-H是一款单相双极驱动电机前置驱动器,具有兼容外部PWM信号的变速功能。通过少量的外部部件,可以实现高效、高静音、低功耗的可变驱动风扇电机。本产品适用于大风量、大电流的服务器驱动和家用电器的风扇电机驱动。
  
  LB11867FV-TLM-H特点  
  ■ Single-phase Full-wave Driving Pre-driver  
  ⇒ Low-saturation Drive Using External PMOS−NMOS Enables High-efficiency Low Power-consumption Drive。  
  ■ Variable Speed Control Possible with External PWM Input  
  ⇒ Separately-excited Upper Direct PWM (f =30 kHz) Control Method Ensures Highly Silent Speed Control。  
  ■ Current Limiting Circuit Incorporated  
  ⇒ Chopper Type Current Limiting Made at Startup and during Lock。  
  ■ Reactive Current Cut Circuit Incorporated  
  ⇒ Reactive Current before Phase Changeover is Cut, Ensuring Highly Silent and Low Power-consumption Drive。  
  ■ Minimum Speed Setting Pin  
  ⇒ Minimum Speed can be Set by Setting the Resistance。  
  ■ Soft Start Setting Pin  
  ■ Lock Protection and Automatic Reset Circuits Incorporated  
  ■ FG (Rotation Speed Detection) Output  
  ■ Thermal Shutdown Circuit Incorporated
  
  应用电路图
  
  典型应用领域  
  ■ 计算与外围设备  
  ■ 工业的  
  ■ 服务器  
  ■ 售货机
  
  LB11867FV-TLM-H单相电机和风扇控制器ic采用SSOP16封装是变速单相全波风机电机前置驱动器,使用在计算与外围设备、工业的、服务器、售货机等领域,更多ON/安森美LB11867FV产品手册及应用资料请向91免费福利网站电子申请。>>
产品中心 关于91免费福利网站 联系91免费福利网站
网站地图