充电器芯片阿里巴巴店铺 开关电源芯片关注91免费福利网站 91免费视频成人收藏91免费福利网站 欢迎进入电源芯片/驱动芯片、MOS、IGBT、二三极管、桥堆等电子元器件代理商--91免费福利网站电子官网
高级搜索

搜索一

搜索二

充电管理IC方案

推荐产品

联系91免费福利网站

开关电源芯片
深圳市91免费福利网站电子科技有限公司

电话:0755-23087599

手机:13808858392

邮箱:dunianhua@leweitech.com

地址:深圳市宝安区西乡鹤洲恒丰工业城B11栋5楼东

prevnext

FM3783KA/FM3783KB 5v 2.4a充电器芯片

所属分类:FM/富满系列
品牌:FM/富满
型号:FM3783KA/FM3783KB
封装:SOP-7
功率:10-12W
电流:5V2A/5V 2.4A
订购热线:0755-23087599
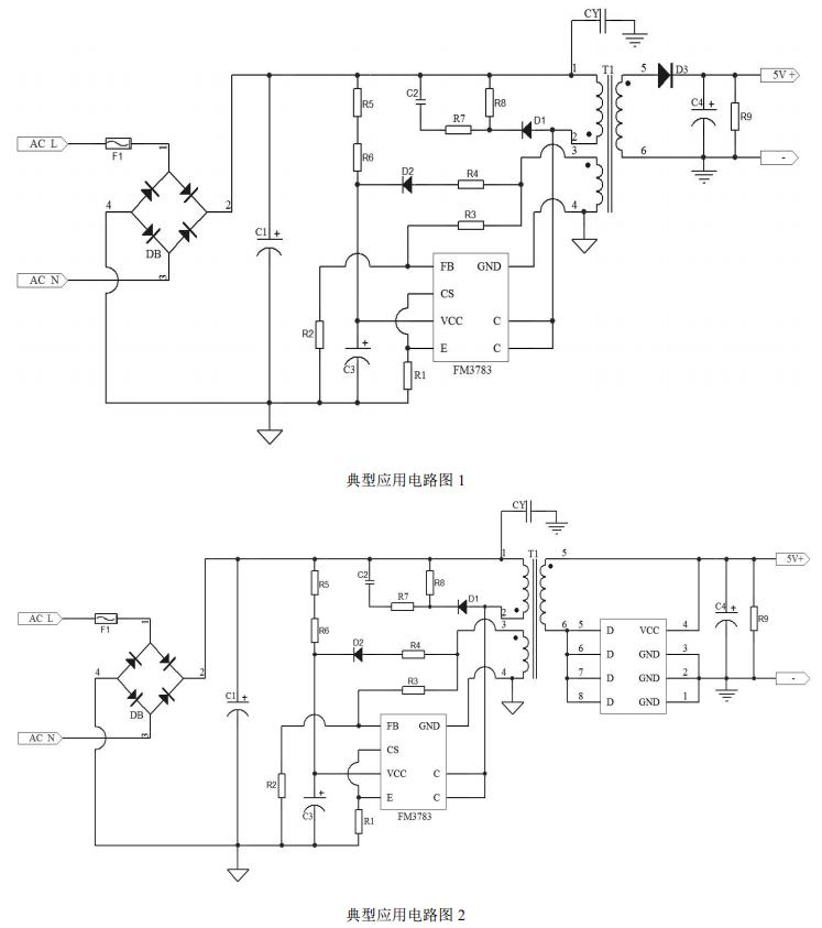
  FM3783KA/FM3783KB 是一款低功耗原边反馈(PSR)开关电源芯片,其内部集成了大功率 BJT 管,适用于隔离型的高效低功耗便携式设备充电器的应用。  
  富满电子FM3783KA/FM3783KB 采用独特具有恒流恒压功能的原边反馈控制技术,以及独特的轻载调频技术降低轻载下芯片自身功耗,实现高效应用。FM3783KA/FM3783KB 具有输出线损补偿技术,在大电流下保证足够的输出功率。另外 FM3783KA/FM3783KB 还集成了过温保护,VCC 欠压保护,输出过压保护,C 极开路保护等技术。FM3783KA/FM3783KB 采用紧凑的 SOP-7 封装,便于系统设计布线。
  
  fm3783电源芯片特点  
  ■ 集成大功率 BJT 管  
  ■ 高精度恒压恒流控制  
  ■ 待机功耗小于 75mW@230V  
  ■ 输出短路保护  
  ■ 输出过压保护  
  ■ 输入欠压保护  
  ■ 过温保护  
  ■ 原边反馈,外围元器件少  
  ■ SOP-7封装
  
  FM3783K系列引脚示意图及说明
  
  典型应用电路图
  
  应用领域  
  ■ 手机等便携式设备的充电器和适配器  
  ■ LED 驱动电源  
  ■ 其他辅助电源  
  ■ FM3783KA 适用 5V 2A 方案 满足六级能效标准(建议搭配 FM9919E)  
  ■ FM3783KB 适用 5V 2.4A 方案 满足六级能效标准(建议搭配 FM9920E)
  
  富满电子fm3783k系列是5V 2A、 5V 2.4A 低功耗原边反馈开关电源控制芯片, FM3783KA搭配 FM9919E,典型应用于5V 2A充电器方案,FM3783KB搭配 FM9920E,典型应用于5V 2.4A充电器方案,更多fm3783电源芯片参数、规格书及应用资料请向91免费福利网站申请。>>
产品中心 关于91免费福利网站 联系91免费福利网站
网站地图