充电器芯片阿里巴巴店铺 开关电源芯片关注91免费福利网站 91免费视频成人收藏91免费福利网站 欢迎进入电源芯片/驱动芯片、MOS、IGBT、二三极管、桥堆等电子元器件代理商--91免费福利网站电子官网
高级搜索

搜索一

搜索二

充电管理IC方案

推荐产品

联系91免费福利网站

开关电源芯片
深圳市91免费福利网站电子科技有限公司

电话:0755-23087599

手机:13808858392

邮箱:dunianhua@leweitech.com

地址:深圳市宝安区西乡鹤洲恒丰工业城B11栋5楼东

prevnext

XPM52C 35W双C口PD快充降压芯片

所属分类:FM/富满系列
品牌:FM/富满
型号:XPM52C系列
封装:QFN4x4-16L
功率:65W
电流:5A
订购热线:0755-23087599
  XPM52C是一款65W USB PD 多协议降压芯片,集成度高,协议全面并支持定制。采用 QFN4x4-16L 封装,典型应用于35W双C口PD快充市场,改写了传统的降压电路设计,集成了降压控制器,协议芯片和降压MOS管的多合一芯片。  
  XPM52C 是一款集成同步开关的降压转换器,支持多种输出快充协议、支持 USB Type-C 和 PD 等多种快充协议,包括 USB Type-C 和 PD 协议,高通 QC2.0/3.0/3.0+,华为 FCP/SCP/HVSCP,VOOC 2.0/4.0 协议,联发科 PE,三星 AFC,USB BC1.2 DCP 以及Apple 2.4A 充电规范,为车载充电器、各种快充适配器、智能排插等供电设备提供完整的解决方案。  
  XPM52C PD快充降压芯片具有自动识别 VIN 输入电压的功能,依据输入电压来调节输出电压。  
  XPM52C 内置功率 MOS,输入工作电压最高到 31V,输出电压范围是 3.3V 到21V,能提最大 65W 的输出功率,能够根据识别到的快充协议自动调整输出电压和电流。  
  XPM52C 的输出具有 CV/CC 特性,当输出电流小于设定值,输出 CV 模式,输出电压恒定;当输出电流大于设定值,输出 CC 模式,输出电压降低。  
  XPM52C 的输出电压带有线补功能,输出电流增大后会相应的提高输出电压,用以补偿连接线阻抗引起的电压下降。  
  XPM52C 特别的集成了 XPD-LINK™互联通信专利技术。通过 XPD-LINK™互联功能,  
  XPM52C 可以简单灵活的应用在多个 Type-C 端口的充电方案中。  
  XPM52C 支持二次烧录,可实现在线升级。  
  XPM52C 有多种保护功能,具有输入过压、欠压保护,输出短路、过流保护,过温保护。
  
  XPM52C PD快充降压芯片特点  
  ■ 同步开关降压转换器  
  - 内置功率 MOS  
  - 自动识别输入电压调节输出电压  
  - 输入工作电压高至 31V - 输出电压范围:3.3V 到 21V,根据快充协议自动调整  
  - 输出功率最大 65W - 输出电压有线补功能:50mV/A、100mV/A、150mV/A - 输出具有CV/CC 特性  
  - 软启动功能  
  - 3A 带载启动  
  - XP-LINK 智能降功率  
  ■ 支持 USB Power Delivery(PD)3.1 协议  
  - 通过 PD3.1 认证(TID:7689) - FPDO 可配置:5V、9V、12V、15V、20V  
  - APDO 可配置:5V Prog、9V Prog、15V Prog、20V Prog  
  - APDO 以 20mV 步进调节电压  
  - APDO 电流最大可支持至 5A  
  ■ 输出快充  
  - 支持 Quick Charge 2.0/3.0/3.0+协议  
  - 支持小米 CHARGE TURBO 27W 协议  
  - 支持华为 FCP/SCP/HVSCP 协议  
  - 支持三星 AFC 协议  
  - 支持 VOOC 2.0/4.0 协议  
  - 支持联发科 PE 协议  
  - 支持 USB BC1.2 DCP  
  - 支持 Apple 2.4A 充电规范
  ■ 支持在线升级  
  ■ 多重保护、高可靠性  
  - 输入过压、欠压保护  
  - 输出短路、输出过流  
  - 过温保护  
  ■ 全引脚 ESD 4KV  
  ■ Package:QFN4x4-16L
  
  引脚定义
  
  应用电路图
  
  应用 1:单 C 口工作 

 
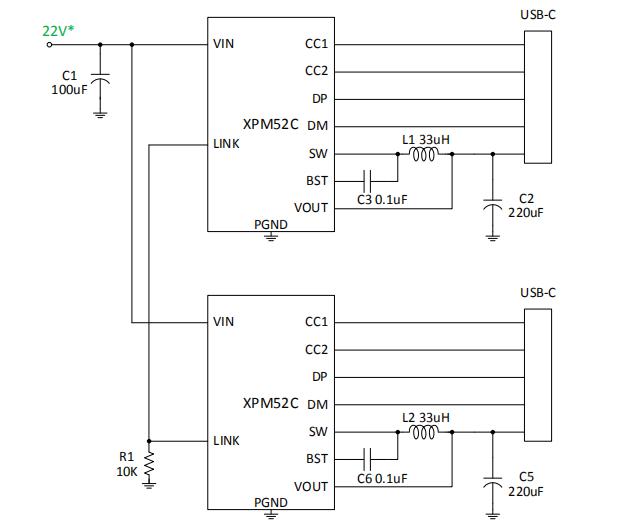
  应用 2:双 C 口工作  
  *注意:用两颗 XPM52C 组成双 C 口方案时,推荐输入工作电压为 22V,可提高转换效率。
  
  应用领域  
  ■ USB 车载充电器  
  ■ 便携式充电设备  
  ■ 通用高压 USB 充电器  
  ■ 通用的高压 DC/DC 变换应用  
  ■ 智能排插
  
  XPM52C 35W双C口PD快充降压芯片,只需一颗芯片配合极简的外围即可满足多口充电器的独立降压设计,能够简化多口充电器、插排中的二次降压电路,相同体积可以容纳多个输出接口,并且具备更高的功率密度,非常适合车充,多口快充充电器和快充插排应用,更多XPM52C系列 PD快充降压芯片产品数据手册及应用资料请向91免费福利网站申请。>>
产品中心 关于91免费福利网站 联系91免费福利网站
网站地图