充电器芯片阿里巴巴店铺 开关电源芯片关注91免费福利网站 91免费视频成人收藏91免费福利网站 欢迎进入电源芯片/驱动芯片、MOS、IGBT、二三极管、桥堆等电子元器件代理商--91免费福利网站电子官网
高级搜索

搜索一

搜索二

充电管理IC方案

推荐产品

联系91免费福利网站

开关电源芯片
深圳市91免费福利网站电子科技有限公司

电话:0755-23087599

手机:13808858392

邮箱:dunianhua@leweitech.com

地址:深圳市宝安区西乡鹤洲恒丰工业城B11栋5楼东

prevnext

QX1502_电源管理IC QX1502

所属分类:QX泉芯系列
品牌:QX/泉芯
型号:QX1502
封装:SOT23-6
功率:
电流:2.5A
订购热线:0755-23087599
QX1502产品描述:
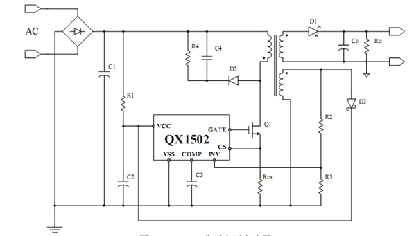
QX1502是一款高精度隔离型反激式AC-DC 控制器,适用于小功率的充电器和适配器等。其工作在原边反馈模式,无需光耦和 TL431。通过不同的应用电路可使其工作在恒流或者恒压模式。
在恒流模式下,输出电流可通过设置CS 引脚对地的电阻来调节;在恒压模式下,可通过设置变压器辅助绕组输出分压电阻来设定输出电压;另外芯片内部设置了输出电压线损补偿电路,可通过调节分压电阻的阻值来得到合适的线损补偿。
QX1502提供了软启动和各种保护机制,包括功率管限流模式,电源电压过压保护,电源电压欠压保护,以及电源钳位电路等。
通过设置合适的参数,系统可以得到高精度的输出恒压以及恒流控制。

QX1502产品特点:
恒压输出控制:±5%精度 
高精度恒流输出控制 
原边反馈控制,无需光耦和 TL431 
可调输出电压 
输出电流的负载调整率可调 
内建软启动功能 
可调线损补偿 
内建限流输出控制 
内建欠压保护和过压钳位功能 
内建过压保护模块

典型应用图



 

产品中心 关于91免费福利网站 联系91免费福利网站
网站地图