充电器芯片阿里巴巴店铺 开关电源芯片关注91免费福利网站 91免费视频成人收藏91免费福利网站 欢迎进入电源芯片/驱动芯片、MOS、IGBT、二三极管、桥堆等电子元器件代理商--91免费福利网站电子官网
高级搜索

搜索一

搜索二

充电管理IC方案

推荐产品

联系91免费福利网站

开关电源芯片
深圳市91免费福利网站电子科技有限公司

电话:0755-23087599

手机:13808858392

邮箱:dunianhua@leweitech.com

地址:深圳市宝安区西乡鹤洲恒丰工业城B11栋5楼东

prevnext

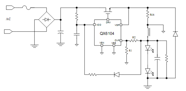
QX6104_LED非隔离恒流驱动芯片 QX6104

所属分类:QX泉芯系列
品牌:泉芯
型号:QX6104
封装:SOT-23-6
功率:60W
电流:2A
订购热线:0755-23087599
QX6104产品描述:
QX6104 是一款高精度降压型大功率LED恒流驱动芯片。适用于交流 85V到265V全范围输入电压的大功率 LED恒流驱动电源。
专利的高端电流检测、固定频率、电流模 PWM 控制方式,具有优异的线性调整率和负载调整率。芯片典型工作频率约65KHz。
芯片采用的特有恒流控制方式,使得LED输出电流精度达到±3%以内。 
芯片内部集成的抖频功能可降低EMI成本。内置环路补偿与斜坡补偿,无需外部补偿,应用设计简单。
QX6104具有多重保护功能,包括DRV驱动 MOS 栅极电压钳位、LED开路/短路保护,逐周期限流保护,输入供电欠压/过压保护及电源嵌位等功能

QX6104产品特点:
高端 MOS 驱动 
输出电流:可达 2A 
LED均值电流控制:恒流效果
LED输出电流精度:±3% 
高效率:最高可达93%以上 
固定工作频率,电流模 PWM
抖频功能 
内置环路补偿、斜坡补偿 
LED开路/短路保护 
芯片供电欠压/过压保护 
功率管栅极电压嵌位:17V 

典型应用图



 

产品中心 关于91免费福利网站 联系91免费福利网站
网站地图