充电器芯片阿里巴巴店铺 开关电源芯片关注91免费福利网站 91免费视频成人收藏91免费福利网站 欢迎进入电源芯片/驱动芯片、MOS、IGBT、二三极管、桥堆等电子元器件代理商--91免费福利网站电子官网
高级搜索

搜索一

搜索二

充电管理IC方案

推荐产品

联系91免费福利网站

开关电源芯片
深圳市91免费福利网站电子科技有限公司

电话:0755-23087599

手机:13808858392

邮箱:dunianhua@leweitech.com

地址:深圳市宝安区西乡鹤洲恒丰工业城B11栋5楼东

prevnext

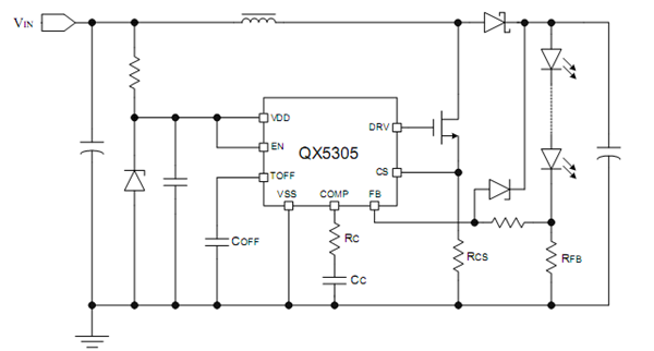
QX5305_升压恒流led驱动ic

所属分类:QX泉芯系列
品牌:QX/泉芯
型号:QX5305
封装:SOP-8
功率:60w
电流:350mA
订购热线:0755-23087599
QX5305产品描述:
QX5305 是一款高效率、高精度的升压型大功率LED灯恒流驱动控制芯片。
QX5305内置高精度误差放大器,固定关断时间控制电路,恒流驱动电路等,特别适合大功率、多个高亮度LED灯的串恒流驱动。QX5305采用固定关断时间的控制方式,其工作频率最高可达1MHz,可使外部电感和滤波电容体积减小,效率提高,节省PCB面积。关断时间可通过外部电容进行调节,工作频率可根据用户要求而改变。
QX5305通过调节外置的电流采样电阻,能控制高亮度LED灯的驱动电流,使LED灯亮度达到预期恒定亮度。在EN端加PWM信号,还可以进行LED灯调光。
QX5305采用SOP8封装。
 
QX5305产品特点:
宽输入电压范围:3.6V~100V 
高效率:可高达95%
最大工作频率:1MHz
CS限流保护电压:250mV
FB电流采样电压:250mV
芯片供电欠压保护:2.5V
关断时间可调
外置频率补偿脚

 典型应用图






 
 
产品中心 关于91免费福利网站 联系91免费福利网站
网站地图