充电器芯片阿里巴巴店铺 开关电源芯片关注91免费福利网站 91免费视频成人收藏91免费福利网站 欢迎进入电源芯片/驱动芯片、MOS、IGBT、二三极管、桥堆等电子元器件代理商--91免费福利网站电子官网
高级搜索

搜索一

搜索二

充电管理IC方案

推荐产品

联系91免费福利网站

开关电源芯片
深圳市91免费福利网站电子科技有限公司

电话:0755-23087599

手机:13808858392

邮箱:dunianhua@leweitech.com

地址:深圳市宝安区西乡鹤洲恒丰工业城B11栋5楼东

prevnext

QX7136_LED驱动IC QX7136

所属分类:QX泉芯系列
品牌:泉芯
型号:QX7136
封装:SOT-89-5
功率:
电流:2.5A
订购热线:0755-23087599
QX7136产品描述:
QX7136是一种输出电流可调的、低压差的 LED恒流驱动器, 仅需一个外接电阻和一个 NMOS 管就可以构成一个完整的 LED恒流驱动电路,调节该外接电阻就可以调节输出电流,输出电流可调范围为100mA到3000mA。 
QX7136 内置过热保护功能,可有效保护芯片,避免温度超过120oC 时因过热而造成损坏。 
QX7136具有欠压保护功能。 
QX7136 自带软启动功能,该功能可以防止芯片在上电瞬间出现 LED 亮度的闪烁。 
QX7136 采用SOT-89-5 的封装形式。
 
QX7136产品特点:
电源电压:2.7V~5.5V 
输出电流:100mA到 3000mA。 
输出电流精度:优于±5% 
过热保护阈值:120oC 
欠压保护:2.5V 
电源电压可扩展至 400V以上。 

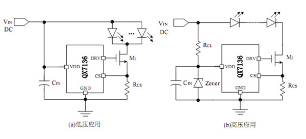
 典型应用图





 
产品中心 关于91免费福利网站 联系91免费福利网站
网站地图