91免费福利网站,91免费下载入口,91免费视频成人,91免费福利下载APP

      充电器IC阿里店铺阿里巴巴店铺 led恒流驱动ic专业厂家关注91免费福利网站 电源IC方案公司收藏91免费福利网站 欢迎进入电源ic,led驱动ic,车充ic,充电器ic,适配器ic厂家--91免费福利网站电子官网

      车载充电器IC方案

      高级搜索

      搜索一

      搜索二

      深圳车充IC方案

      推荐产品

      联系91免费福利网站

      深圳车载充电器IC供应商
      深圳市91免费福利网站电子科技有限公司

      电话:0755-23087599

      传真:0755-23082933

      邮箱:yishanbo@leweitech.com

      地址:深圳市宝安区西乡鹤洲恒丰工业城B11栋5楼东

      prevnext

      SD6863_电源适配器IC SD6863

      所属分类:士兰微
      品牌:士兰微
      型号:SD6863
      封装:DIP8
      功率:14W
      电流:1A
      订购热线:0755-23087599
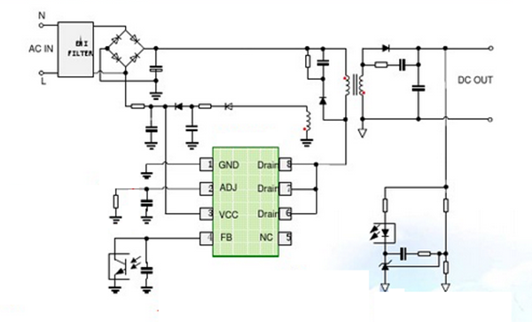
      SD6863产品描述:
      SD6863是用于开关电源的内置高压MOSFET电流模式PWM+PFM控制器系列产品。  该电路待机功耗低,启动电流低。在待机模式下,电路进入打嗝模式,从而有效地降低电路的待机功耗。  电路的开关中心频率为25~67KHz,随负载而定。抖动的开关频率,可以获得较低的EMI。 
      内置峰值电流补偿电路,可以使不同交流电压输入时极限峰值电流一致。还可以通过调节端电阻调节极限输出功率。上电时,峰值电流补偿最大,然后逐渐达到平衡,可以减小在上电过程中变压器的应力,防止变压器饱和。 电路内部集成了各种异常状态保护功能。包括欠压锁定,过压保护,过载保护,脉冲前沿消隐,原线圈过流保护和温度保护功能。在电路发生保护以后,电路可以不断自动重启,直到系统正常为止。  
       
      SD6863产品特点:
       能源之星2.0标准 
       低启动电流(3μA)  
       随负载而变的开关频率可以提高效率
       抖动的开关频率可以降低EMI
       过压、原线圈过流、过载、过温保护 
       极限输出功率调节 
       欠压锁定  
       内部集成高压MOSFET 
       自动重启  
       峰值电流补偿电路 
       初始化峰值电流最大补偿 
       打嗝模式 
       逐周期限流

      典型应用图



       
      产品中心 关于91免费福利网站 联系91免费福利网站
      网站地图