充电器芯片阿里巴巴店铺 开关电源芯片关注91免费福利网站 91免费视频成人收藏91免费福利网站 欢迎进入电源芯片/驱动芯片、MOS、IGBT、二三极管、桥堆等电子元器件代理商--91免费福利网站电子官网
高级搜索

搜索一

搜索二

充电管理IC方案

推荐产品

联系91免费福利网站

开关电源芯片
深圳市91免费福利网站电子科技有限公司

电话:0755-23087599

手机:13808858392

邮箱:dunianhua@leweitech.com

地址:深圳市宝安区西乡鹤洲恒丰工业城B11栋5楼东

prevnext

SFL900_LED驱动IC SFL900

所属分类:SF/赛威芯片
品牌:SF赛威
型号:SFL900
封装:SOP-8
功率:60w
电流:1.5A
订购热线:0755-23087599
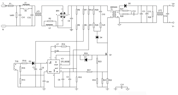
SFL900产品描述:
SFL900是采用业内首创的“super-PFC/PSR”控制架构,同时支持原边反馈(psr)和次级光耦反馈(SSR)适用于隔离LED照明场合,该系列应用在PSR场合可以实现5%以内的恒流精度,10%以内的THD和高PF值。SFL900的管脚布局兼容主流的PFC芯片XX6562/X7527的脚位,大大增加了应用的灵活性,该芯片内置“软启动”和“反馈网络清零控制”大大降低启动电流过冲,SFL900内置专利的“Min-THDTM"技术,大大降低了THD,同时内置90KHZ钳频,相对于临界导通模式而言,系统EMI性能大大改善。SFL900还集成了诸多保护功能,比如:VCC欠压保护(UVLO),VCC过压保护,逐周期过流保护,GATE办输出电压钳位保护,LED短路打嗝保护,LED开路保护,软驱动,SFL900提供SOP8和DIP8封装。
 
SFL900产品特点:
外驱MOS管,SOP-8封装
PSR控制模式,无光耦,无431
±3%的输出恒流精度
专利的“super-PFC/PSR”技术。
专利的“Min-THDTM"技主实现THD<10%
内置90KHZ铅频,EMI性能良好
内置软启动和反馈网络清零控,大大降低启动时电流过冲
内置软启动,超低启动电流,管脚浮空保护
输出OVP,OLPVDD过压,欠压及钳位保护,LED短路/开路保护




 
产品中心 关于91免费福利网站 联系91免费福利网站
网站地图