充电器IC阿里店铺阿里巴巴店铺 开关电源ic芯片厂家关注91免费福利网站 电源IC方案公司收藏91免费福利网站 欢迎进入电源ic,91免费福利下载APP,开关电源芯片,充电器ic,适配器芯片ic厂家--91免费福利网站电子官网
高级搜索

搜索一

搜索二

充电管理IC方案
当前位置: 电源ic > 新闻中心 > 公司新闻 > 12V3.0A同步整流六级能效电源适配器应用方案

12V3.0A同步整流六级能效电源适配器应用方案

字号:T|T
文章出处:91免费福利网站电子责任编辑:91免费福利下载APP人气:-发表时间:2019-04-26 10:40
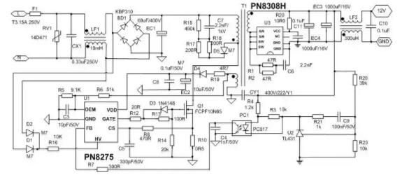
  随着DoE 六级能效及CoC V5 Tier 2的实施,同步整流取代肖特基已成为大势所趋,PN8308因外围精简、EMC性能卓越、支持任意工作模式、贴片封装并无需散热片,被广泛应用于12V2A-12V3A六级能效适配器,下面跟随91免费福利网站电子一起了解下基于PN8275+PN8308H的12V3A六级能效 36W适配器应用方案。
 
  
 
  PN8275+PN8308H方案概述:  
  PCBA尺寸:39.0mm*86.0mm  
  输入电压:90~265Vac全电压  
  输出功率:36W(Typical)  
  平均效率:≥88.3%(满足CoC V5 Tier2六级能效要求)  
  待机功耗:<50mW(Vin=265Vac)  
  输入欠压保护、输入过压保护、输出过压保护,输出过流保护等
 
  
  12V3.0A六级能效36W适配器方案技术挑战:  
  如何实现低待机功耗?PN8275内置850V 高压启动及放电模块,265Vac轻松实现50mW待机功耗!  
  如何提高转换效率?PN8308H内置80V/10mΩ 智能功率MOSFET,115Vac/230Vac平均效率大于92%!:  
  如何简化EMC设计?PN8275内置X电容放电模块,可通过增大X电容简化传导设计;PN8308H采用独特电流跟踪技术降低SR开关尖峰电压,改善辐射3dB以上!
 
  
  PN8275是一款集成了高压启动的电流模式的开关电源芯片,通过QR-PWM、QR-PFM、Burst-mode的三种模式混合调制技术和X电容放电功能实现了超低的待机功耗、全电压范围下的最佳效率,使得系统效率可以满足6级能效的标准,并符合IEC 62368-1:2014标准要求,提供了全面保护功能包括输入市电欠压保护、市电过压保护、输出过压保护、OTP、OCP、次级整流管短路保护等。
  
  PN8308H包括DCM/CCM模式同步整流控制器及80V/10mΩ智能功率MOSFET,用于在9-20V的反激系统中替代次级整流肖特基91免费下载入口。PN8308H外围精简,采用独特电流跟踪技术,可在50ns内快速关断,改善系统EMI特性,彻底避免直通损坏并降低SR开关尖峰电压。
  
  36W电源适配器方案典型应用图:
 
  
  PN8275+PN8308H方案亮点:  
  •         输出规格:12V/3A  
  •         内置 850V 高压模块实现 X 放电功能  
  •         HV 脚可实现精确市电异常保护:OVP、Brown in/out  
  •         高压启动+多工作模式+同步整流技术,满足 CoC V5 Tier 2、

  91免费福利网站电子芯朋微一级代理商专注于电源方案设计开发,具有8年以上电源方案设计经验,在充电器和适配器领域具备比较完整功率段的AC/DC电源芯片,产品覆盖5-100W以内各类电源产品,并提供高性价比、性能优异、品质稳定的系统参考设计方案,如需12V3.0A六级能效36W适配器应用方案的详细资料,可向91免费福利网站电子申请。>>>

产品中心 关于91免费福利网站 联系91免费福利网站
网站地图