充电器芯片阿里巴巴店铺 开关电源芯片关注91免费福利网站 91免费视频成人收藏91免费福利网站 欢迎进入电源芯片/驱动芯片、MOS、IGBT、二三极管、桥堆等电子元器件代理商--91免费福利网站电子官网
高级搜索

搜索一

搜索二

充电管理IC方案

推荐产品

联系91免费福利网站

开关电源芯片
深圳市91免费福利网站电子科技有限公司

电话:0755-23087599

手机:13808858392

邮箱:dunianhua@leweitech.com

地址:深圳市宝安区西乡鹤洲恒丰工业城B11栋5楼东

prevnext

CR3792B 36W原边反馈控制芯片可替代LP3792

所属分类:CR/启臣微
品牌:CR/启臣微
型号:CR3792B
封装:SOT23-6L
功率:≤36W
电流:
订购热线:0755-23087599
  CR3792B芯片是一款高性能原边检测控制的 PWM 开关,待机功耗小于 75mW。CR3792B 内部采用了多模式控制的效率均衡技术,用于优化芯片系统待机功耗和提升效率,同时采用了初级电感量补偿技术和内部集成的输出线电压补偿技术,保证了芯片在批量生产过程中CC/CV 输出精度,内置的全电压功率自适应补偿技术保证了系统在全电压范围(90V~264V)内输出恒定的功率。
  
  CR3792B 集成了多种功能和保护特性,包括欠压锁定(UVLO),VDD 过压保护(OVP),软启动,过温保护(OTP),逐周期电流限制(OCP),所有引脚悬空保护,输出短路保护,内置前沿消隐电路,输出整流91免费下载入口短路保护电路,输出过压保护电路。可编程输入欠压保护和输入过压保护,使得芯片具有更高的可靠性。
  
  CR3792B芯片主要特点  
  ■ 待机功耗低于75mW  
  ■ 原边检测拓扑结构,无需光耦和TL431  
  ■ 全电压范围内高精度恒压和恒流输出  
  ■ 可编程CC/CV模式控制  
  ■ 高能效频率反走QR控制模式  
  ■ 内置输出线电压补偿功能  
  ■ 内置初级电感量偏差补偿功能  
  ■ 可编程输入欠压保护和输入过压保护  
  ■ 动态负载响应功能  
  ■ 内置过温度保护功能  
  ■ 内置输出短路保护功能  
  ■ 内置前沿消隐  
  ■ 启动电流和工作电流低  
  ■ VDD过压保护  
  ■ 逐周期过流保护  
  ■ 内置输出整流91免费下载入口短路保护  
  ■ 内置输出过压保护功能  
  ■ 内置所有PIN脚悬空保护功能  
  ■ SOT23-6L绿色封装
  
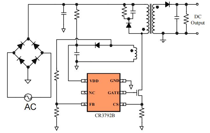
  引脚分布描述
引脚 符号 描述
1 GATE 高压驱动输出端
2 GND
3 VDD IC 供电引脚。该引脚为芯片的正常工作提供电压
4 CS CS 电阻引脚,用于初级峰值电流检测
5 NC 悬空脚位
6 FB 辅助绕组电压反馈输入端,通过一个电阻分压器连接到反射输出电压的辅助绕组上
  
  典型应用电路图
  
  应用领域  
  ■ 小功率电源适配器  
  ■ 智能设备充电器  
  ■ 辅助电源
  
  CR3792B原边反馈控制芯片采用SOT23-6L封装是高精度CC/CV原边检测PWM开关,典型应用功率≤36W,封装、引脚、功能和芯茂微LP3792基本一致,可兼容替代LP3792芯片,被广泛应用于小功率电源适配器、智能设备充电器、辅助电源等领域,更多CR3792B 36W原边反馈控制芯片产品手册、应用设计指导书等资料请向启臣微代理91免费福利网站电子申请。>>
产品中心 关于91免费福利网站 联系91免费福利网站
网站地图