充电器芯片阿里巴巴店铺 开关电源芯片关注91免费福利网站 91免费视频成人收藏91免费福利网站 欢迎进入电源芯片/驱动芯片、MOS、IGBT、二三极管、桥堆等电子元器件代理商--91免费福利网站电子官网
高级搜索

搜索一

搜索二

充电管理IC方案

推荐产品

联系91免费福利网站

开关电源芯片
深圳市91免费福利网站电子科技有限公司

电话:0755-23087599

手机:13808858392

邮箱:dunianhua@leweitech.com

地址:深圳市宝安区西乡鹤洲恒丰工业城B11栋5楼东

prevnext

CR5169 18-25W pd控制芯片

所属分类:CR/启臣微
品牌:CR启辰微
型号:CR5169
封装:SOP-8L
功率:< 25W
电流:
订购热线:0755-23087599
  CR5169 pd控制芯片是一款高集成度、低待机功耗的 CCM+PFM 混合电流模式 PWM 控制开关。CR5169 轻载时会降低频率,最低频率 22kHz 可避免音频噪声。CR5169 提供了完整的保护功能,如 OCP、OTP、VDD_OVP、UVLO 等。软启动功能可以减少系统启动时 MOSFET 的应力,前沿消隐时间简化了系统应用。通过频率抖动和软驱动电路的设计,降低开关噪声,简化了 EMI 设计,CR5169 pd控制芯片还提供 VDD 电压从 8.5V 至 36.5V 更宽的工作范围。CR5169提供 SOP-8L 的封装。
  
  主要特点  
  ■ 较低的启动电流 (大约3μA)  
  ■ 全电压范围待机低于75mW  
  ■ 满足六级能效标准  
  ■ 内置软启动减少MOSFET应力  
  ■ CCM+PFM控制模式  
  ■ 内建同步斜坡补偿,消除次谐波震荡  
  ■ 内建频率抖动功能,降低EMI  
  ■ 内置65kHz开关频率  
  ■ 轻载降低工作频率  
  ■ VDD电压8.5V至36.5V,工作范围更宽  
  ■ VDD过压保护功能  
  ■ 内置前沿消隐电路  
  ■ 内置过温保护  
  ■ 过载保护  
  ■ SOP-8L高功率密度绿色封装
  
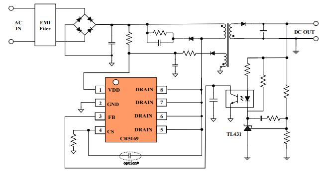
  管脚排列及引脚功能

引脚序号 符号 描述
1 VDD 电源脚
2 GND 地脚
3 FB 电压反馈脚,和 CS 共同决定输出占空比,同时此脚控制系统工作频率
4 CS 电流检测脚,连接电阻在 MOSFET 的源和地之间检测电感电流
5/6/7/8 DRAIN HV MOSFET 漏端引脚
  
  典型应用电路图
  
  应用领域  
  ■ AC/DC适配器  
  ■ PD电源适配器  
  ■ 充电器  
  ■ 存储设备电源
  
  CR5169 pd控制芯片采用SOP-8L封装,工作在CCM+PFM 混合控制模式,适用功率:< 25W,全电压范围待机低于75mW,最低频率 22kHz 可避免音频噪声,集成了丰富的保护功能,简化设计,被广泛应用在18-25W PD的产品中,更多CR5169产品手册及应用资料请向启辰微代理91免费福利网站电子申请。>>
产品中心 关于91免费福利网站 联系91免费福利网站
网站地图