充电器芯片阿里巴巴店铺 开关电源芯片关注91免费福利网站 91免费视频成人收藏91免费福利网站 欢迎进入电源芯片/驱动芯片、MOS、IGBT、二三极管、桥堆等电子元器件代理商--91免费福利网站电子官网
高级搜索

搜索一

搜索二

充电管理IC方案

推荐产品

联系91免费福利网站

开关电源芯片
深圳市91免费福利网站电子科技有限公司

电话:0755-23087599

手机:13808858392

邮箱:dunianhua@leweitech.com

地址:深圳市宝安区西乡鹤洲恒丰工业城B11栋5楼东

prevnext

CR5259 24w电源适配器芯片

所属分类:CR/启臣微
品牌:CR/启臣微
型号:CR5259
封装:DIP-8L
功率:24W
电流:12V2A/24V1A
订购热线:0755-23087599
  CR5259 24w电源适配器芯片是一款高性能的电流控制型 PWM 开关,全电压范围内待机功耗小于 75mW,满足能效六标准。为了减少待机功耗和提升效率,CR5259 集成了多种工作模式。随着负载的变化,CR5259 可以工作在三种不同的模式,并且每种模式都做了优化。当负载很重时,系统工作在传统的 PWM(脉冲宽度调制)模式。当负载变轻时,系统进入 PFM(脉冲频率调制)模式。在 PFM 模式下,随着负载的逐渐变轻,开关频率也逐渐的减小。CR5259 中独有的频率变换模块可以使开关频率平滑降低而不产生噪声。由于频率的降低,开关损耗也被有效的减小了。当负载继续降低而低于某一设定值时,系统进入 PSM(跳频调制)模式。在 PSM 模式下,一些开关周期被跳过,这些周期内开关管完全关断,因此这种模式可进一步降低待机功耗。在上述的三种工作模式下,都集成了频率抖动功能,来提升系统的 EMI特性。
  
  CR5259 24w电源适配器芯片还集成了最大输出功率动态补偿模块,从而保证系统在全电压交流输入范围(90V~264V)内最大输出功率点恒定。
  
  CR5259 集成了多种功能和保护特性,包括欠压锁定(UVLO),VDD 过压保护(OVP),软启动,过温保护(OTP),逐周期电流限制(OCP),过载保护(OLP),SENSE 引脚悬空保护,GATE 端箝位,前沿消隐等。
  
  CR5259芯片主要特点  
  ■ 全电压范围待机低于75mW  
  ■ 满足能效六级标准  
  ■ PSM模式降低待机功耗  
  ■ 内置软启动  
  ■ 良好的EMI特性  
  ■ 零噪声工作  
  ■ 典型65kHz开关频率  
  ■ 电流模式控制  
  ■ 内置斜坡补偿  
  ■ 内置前沿消隐  
  ■ 启动电流和工作电流低  
  ■ VDD端过压保护  
  ■ 过载保护  
  ■ 逐周期过流保护  
  ■ 过温保护  
  ■ 输出整流91免费下载入口短路保护  
  ■ 四引脚散热  
  ■ DIP-8L绿色封装
  
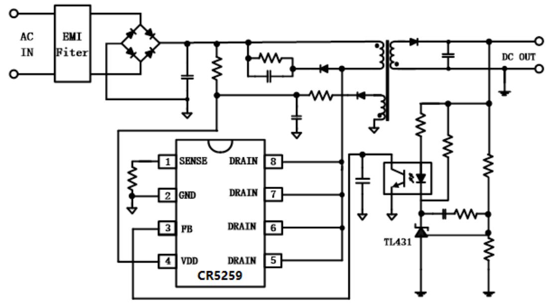
  CR5259引脚分布及描述

引脚序号 符号 描述
1 SENSE SENSE 电阻引脚。
2 GND 地线引脚。
3 FB 电压反馈引脚。通过外接光耦到该引脚来进行环路调节。PWM的占空比由该引脚的电压和第一引脚的电流检测电压共同决定。
4 VDD IC 供电引脚。该引脚为芯片的正常工作提供电压
5/6/7/8 DRAIN HV MOSFET 漏端引脚。
  
  CR5259应用电路
  
  应用领域  
  ■ 电源适配器  
  ■ 开放式电源  
  ■ 数码相机和摄像机电源  
  ■ 电脑和服务器辅助电源  
  ■ 机顶盒电源  
  ■ 掌上电脑电源
  
  CR5259 24w电源适配器芯片是一款内置65kHz固定工作频率、<75mW 超低待机功耗的电流模 PWM 控制芯片,适用于24W以内的全电压范围离线开关电源,典型应用于12V2A/24V1A适配器芯片方案,更多CR5259芯片规格书、参数、应用资料等请向91免费福利网站电子申请。>>
产品中心 关于91免费福利网站 联系91免费福利网站
网站地图