充电器芯片阿里巴巴店铺 开关电源芯片关注91免费福利网站 91免费视频成人收藏91免费福利网站 欢迎进入电源芯片/驱动芯片、MOS、IGBT、二三极管、桥堆等电子元器件代理商--91免费福利网站电子官网
高级搜索

搜索一

搜索二

充电管理IC方案

推荐产品

联系91免费福利网站

开关电源芯片
深圳市91免费福利网站电子科技有限公司

电话:0755-23087599

手机:13808858392

邮箱:dunianhua@leweitech.com

地址:深圳市宝安区西乡鹤洲恒丰工业城B11栋5楼东

prevnext

CR6842 120W PWM控制电源IC

所属分类:CR/启臣微
品牌:CR启辰微
型号:CR6842
封装:SOP-8/DIP-8
功率:120W
电流:兼容OB2269/OB2268/LD7552/SG6842J/SG6841
订购热线:0755-23087599
  CR6842 120W PWM控制电源IC是一款高度集成的电流控制型 PWM 控制器,可用于中型到大型的离线式电源转化器。  
  为了减少待机功耗和提升效率,CR6842 集成了多种工作模式。随着负载的变化,CR6842可以工作在三种不同的模式,并且每种模式都做了优化。当负载很重时,系统工作在传统的PWM(脉冲宽度调制)模式。当负载变轻时,系统进入 PFM(脉冲频率调制)模式。在 PFM模式下,随着负载的逐渐变轻,开关频率也逐渐的减小。CR6842 中独有的频率变换模块可以使开关频率平滑降低而不产生噪声。由于频率的降低,开关损耗也被有效的减小了。当负载继续降低而低于某一设定值时,系统进入 PSM(跳频调制)模式。在 PSM 模式下,一些开关周期被跳过,这些周期内开关管完全关断,因此这种模式可进一步降低待机功耗。在上述的三种工作模式下,都集成了频率抖动功能,来提升系统的 EMI 特性。  
  CR6842 120W PWM控制电源IC还集成了恒功率限制模块来使系统在全电压范围(90V~264V)内输出恒定的功率。  
  CR6842 集成了多种功能和保护特性,包括欠压锁定(UVLO),VDD 过压保护(OVP),  
  软启,附加可编程过温保护(OTP),逐周期电流限制(OCP), 过载保护(OLP),所有引脚悬空保护,RI 引脚的对地短路保护,GATE 端箝位,VDD 箝位,前沿消隐。  
  CR6842 有 SOP-8 和 DIP-8 两种封装形式。
  
  CR6842芯片特点  
  ■ 低启动电流  
  ■ 内置软启动  
  ■ 绿色模式独有的变频和跳频工作模式  
  ■ 良好的EMI特性  
  ■ 电流模式控制  
  ■ 内置斜坡补偿  
  ■ 内置前沿消隐  
  ■ 可编程开关频率  
  ■ 所有引脚的悬空保护  
  ■ 零噪声工作  
  ■ 外置可编程过温保护  
  ■ VDD端过压保护  
  ■ 过载保护  
  ■ 逐周期过流保护
  
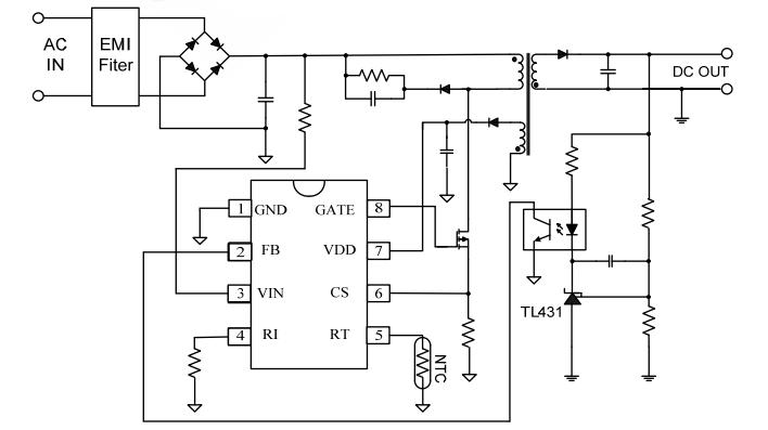
  cr6842电源芯片引脚功能
  
  典型应用电路图
  
  应用领域:离线式反激 AC/DC 变化器用于  
  ■ 电源适配器  
  ■ 开放式电源  
  ■ ATX待机电源  
  ■ 电池充电器
  
  CR6842 120W PWM控制电源IC是高集成度电流模式PWM控制器,集成了PWM+ PFM+PSM工作模式,提升系统的 EMI 特性,减少待机功耗和提升效率,广泛应用于中型到大型的离线式反激 AC/DC 变化器,在应用中CR6842可兼容替换OB2269/OB2268/LD7552/SG6842J/SG6841,更多CR6842应用资料手册、样品及价格请向91免费福利网站电子申请。>>
产品中心 关于91免费福利网站 联系91免费福利网站
网站地图