充电器芯片阿里巴巴店铺 开关电源芯片关注91免费福利网站 91免费视频成人收藏91免费福利网站 欢迎进入电源芯片/驱动芯片、MOS、IGBT、二三极管、桥堆等电子元器件代理商--91免费福利网站电子官网
高级搜索

搜索一

搜索二

充电管理IC方案

推荐产品

联系91免费福利网站

开关电源芯片
深圳市91免费福利网站电子科技有限公司

电话:0755-23087599

手机:13808858392

邮箱:dunianhua@leweitech.com

地址:深圳市宝安区西乡鹤洲恒丰工业城B11栋5楼东

prevnext

PN8235_SOP7六级能效15.5W充电器ic方案

所属分类:Chipown/芯朋微
品牌:芯朋微
型号:PN8235
封装:SOP7
功率:15.5W
电流:3.1A
订购热线:0755-23087599
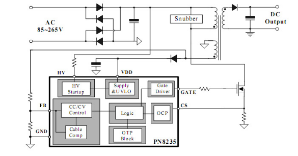
     PN8235产品概述:
  PN8235集成超低待机功耗原边控制器及800V智能高压启动模块,外驱功率DMOS,外部Rg可调。PN8235用于高性能、外围元器件精简的充电器、适配器和内置电源。PN8235为原边反馈工作模式,可省略光耦和TL431。内置高压启动电路,可实现芯片空载损耗(230VAC)小于50mW。在恒压模式,采用多模式技术提高效率并消除音频噪声,使得系统满足6级能效标准,可调输出线补偿功能能使系统获得较好的负载调整率;在恒流模式,输出电流和功率可通过CS脚的电阻进行调节。该芯片提供了极为全面的智能保护功能,包含逐周期过流保护、过压保护、开环保护、过温保护、输出短路保护和CS开路保护等。
 
  PN823产品特点:
  内置高压启动电路,小于50mW空载损耗(230VAC)
  采用多模式技术提高效率,满足6级能效标准
  外驱DMOS,外部Rg可调
  全电压输入范围±5%的CC/CV精度
  原边反馈可省光耦和TL431
  恒压、恒流、输出线补偿外部可调
  无需额外补偿电容
  无音频噪声
  智能保护功能
  过温保护 (OTP)
  VDD欠压&过压保护 (UVLO&OVP)
  逐周期过流保护 (OCP)
  CS开/短路保护 (CS O/SP)
  开环保护 (OLP)
 
  典型应用图:
产品中心 关于91免费福利网站 联系91免费福利网站
网站地图