充电器芯片阿里巴巴店铺 开关电源芯片关注91免费福利网站 91免费视频成人收藏91免费福利网站 欢迎进入电源芯片/驱动芯片、MOS、IGBT、二三极管、桥堆等电子元器件代理商--91免费福利网站电子官网
高级搜索

搜索一

搜索二

充电管理IC方案

推荐产品

联系91免费福利网站

开关电源芯片
深圳市91免费福利网站电子科技有限公司

电话:0755-23087599

手机:13808858392

邮箱:dunianhua@leweitech.com

地址:深圳市宝安区西乡鹤洲恒丰工业城B11栋5楼东

prevnext

PN8782_20-30W氮化镓PD快充芯片

所属分类:Chipown/芯朋微
品牌:芯朋微
型号:PN8782SX-A1,PN8782SX-B1
封装:SOP7/PP
功率:20-30W
电流:
订购热线:0755-23087599
  PN8782氮化镓PD快充芯片内部集成了电流模式控制器和高压启动模块以及高性能GaN FET,专用于高性能的快速充电开关电源。  
  PN8782芯片根据输入电压、输出电压和负载自适应切换QR-Lock Mode、PFM和Burst Mode,多模式调制技术和特殊器件低功耗结构技术实现了全负载范围内的高效率和低待机功耗,同时避免了开关变换器进入CCM模式工作,降低次级整流管的电压应力。频率调制技术和Soft-Driver技术充分保证系统的良好EMI表现。内置了线电压补偿模块,提高了在全输入电压范围内的带载能力一致性。  
  同时,PN8782芯片还提供了极为全面和性能优异的智能化保护功能,包括输入欠过压保护、输出过压保护、输出短路保护、过温保护、次级整流管短路保护、逐周期过流保护、输出过载保护、DMG电阻短路保护、CS开路保护等功能。
  
  PN8782氮化镓PD快充芯片特点  
  ■ 内置高压GaN FET和高压启动电路  
  ■ 供电电压8~56V,适合宽输出电压应用  
  ■ QR-Lock技术提高效率改善系统噪声  
  ■ 空载待机功耗< 55mW @230VAc  
  ■ 优异全面的保护功能  
  输入欠压和过压保护  
  输出过压保护(OVP)  
  VDD过压保护(VDDOVP)  
  逐周期过流保护(OCP)  
  输出短路保护(SCP)  
  DMG电阻短路保护  
  CS开路保护  
  次级整流管短路保护(DSP)  
  输出过载保护(OLP)  
  精确的过温保护(OTP)
  
  PN8782芯片封装/管脚定义

管脚名 管脚标号 管脚功能描述
HV 1 高压启动引脚,实现高压启动和输入欠压和过压保护功能
CS 2 高压GaN FET源极,接外部采样电阻;内部电流检测输入引脚
FB 3 反馈输入引脚,决定峰值电流参考和QR-Lock谷底数
DMG 4 去磁引脚,通过外接电阻采样输出电压和输入电压,实现波谷检测、输出过压保护、输入线补偿功能
GND 5
VDD 6 供电电压输入引脚
SW 7 高压GaNFET漏极
  
  典型功率应用
型号 输入电压 密闭式条件
PN8782SX -A1 85-265 VAC 30W
PN8782SX -B1 85-265 VAC 20W
  
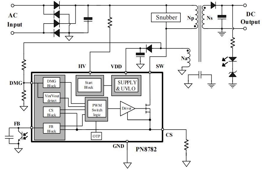
  典型应用电路图
  
  PN8782氮化镓PD快充芯片是高频准谐振交直流转换器,有PN8782SX-A1,PN8782SX-B1两个型号,均采用SOP7/PP封装,PN8782SX-A1+PN8307HSE-R1典型应用于PD 20W氮化镓充电器,PN8782SX-A1+PN8307HSE-A1典型应用于30W PD氮化镓充电器,广泛应用于手机充电器、适配器领域,更多PN8782_20-30W氮化镓PD快充芯片产品手册、电气特性等方案资料请向91免费福利网站电子申请。>>
产品中心 关于91免费福利网站 联系91免费福利网站
网站地图