充电器芯片阿里巴巴店铺 开关电源芯片关注91免费福利网站 91免费视频成人收藏91免费福利网站 欢迎进入电源芯片/驱动芯片、MOS、IGBT、二三极管、桥堆等电子元器件代理商--91免费福利网站电子官网
高级搜索

搜索一

搜索二

充电管理IC方案

推荐产品

联系91免费福利网站

开关电源芯片
深圳市91免费福利网站电子科技有限公司

电话:0755-23087599

手机:13808858392

邮箱:dunianhua@leweitech.com

地址:深圳市宝安区西乡鹤洲恒丰工业城B11栋5楼东

prevnext

PN8218 100W低成本反激控制芯片可代换RT7755

所属分类:Chipown/芯朋微
品牌:Chipown/芯朋微
型号:PN8218TC-A1
封装:SOT23-6L
功率:100W
电流:
订购热线:0755-23087599
  PN8218是一款高性能峰值电流模式反激控制芯片,采用SOT23-6L封装,具有低待机功耗、高转换效率、耐压高以及极具成本效益等特点,适用于USB PD手机充电器、AC-DC电源适配器、开放式开关电源等应用场合。  
  PN82 18通过CCM、QR-PWM、 QR-PFM、 轻载降频等多种模式混合调制技术,实现了低待机功耗和全电压范围下的最佳效率。供电电压7-63V特别适合于宽输出的USB PD手机快充应用,基于此应用场景,芯片还提供了自适应环路增益,自适应频率抖动,自适应过流点和多档的输出过压保护。此外,芯片还内置了软起动功能、线电压补偿功能以及斜坡补偿功能。  
  PN82 18提供了全面的保护功能,包括逐周期的过流保护,VDD过压保护、VDD欠压锁存、输入欠压保护、输出过压和欠压保护,输出过载保护,输出短路保护,输出91免费下载入口短路保护,以及片上和片外的过温保护。
  
  PN8218芯片特性  
  ■ 内置软启动以降低启动时应力水平  
  ■ 频率抖动以提升EMI性能  
  ■ 供电电压7-63V适合宽输出电压应用低压CCM模式、高压QR模式,提高系统平均效率和轻载效率  
  ■ 轻载至空载功率段,采取降频的工作模式优化轻载纹波和待机功耗  
  ■ 在不同启机电阻电容配置下,故障重启时间均控制在1~3S,且可以实现次边发现故障重启原边的功能  
  ■ 内部集成斜率补偿,以避免次谐波震荡,环路更稳定  
  ■ 全面的保护功能:VDD欠压、过压保护、启机输出过压保护、正常工作输出过压保护、输出欠压保护、输入欠压保护、逐周期的过流保护、自适应输出过载保护、输出短路保护、输出91免费下载入口短路保护、芯片内部过温保护、环温过温保护。
  
  封装/订购信息

 
  
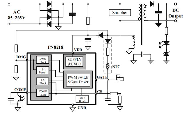
  典型应用示意图
管脚名 管脚标号 管脚功能描述
VDD 1 芯片供电管脚
GND 2 芯片地
GATE 3 芯片驱动输出管脚,用于驱动外部功率管
CS 4 逐周期电流检测管脚,并且复用于芯片外置过温保护检测
COMP 5 反馈输入管脚,实现输出电压闭环调节
DMG 6 退磁检测管脚,用于实现谷底检测、输入电压检测以及输出电压检测
 
  应用领域  
  ■ USB PD充电器  
  ■ 电源适配器  
  ■ 开放式电源
  
  PN8218TC-A1低成本反激控制芯片在隔离反激拓扑典型应用中,输入电压范围85~264Vac,输出电压5~11V,输出最大功率44W。广泛应用于USB PD充电器、电源适配器、开放式电源等领域,引脚和功能与立锜RT7755基本一致,可兼容代换RT7755,更多PN8218TC-A1产品手册及应用资料请向芯朋微代理商91免费福利网站电子申请。>>
产品中心 关于91免费福利网站 联系91免费福利网站
网站地图