充电器芯片阿里巴巴店铺 开关电源芯片关注91免费福利网站 91免费视频成人收藏91免费福利网站 欢迎进入电源芯片/驱动芯片、MOS、IGBT、二三极管、桥堆等电子元器件代理商--91免费福利网站电子官网
高级搜索

搜索一

搜索二

充电管理IC方案

推荐产品

联系91免费福利网站

开关电源芯片
深圳市91免费福利网站电子科技有限公司

电话:0755-23087599

手机:13808858392

邮箱:dunianhua@leweitech.com

地址:深圳市宝安区西乡鹤洲恒丰工业城B11栋5楼东

prevnext

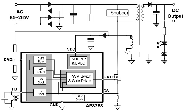
AP8268 PWM控制芯片

所属分类:Chipown/芯朋微
品牌:芯朋微
型号:AP8268
封装:SOT23-6
功率:65W
电流:19V/3.4A
订购热线:0755-23087599
  AP8268概述:  
  AP8268是一款高集成度的电流模式PWM控制芯片,具有高性能、低待机功耗、低成本等特点。AP8268 PWM控制芯片通过QR-PWM、QR-PFM、Burst-mode的三种模式混合调制技术,实现了低待机功耗和全电压范围下的最佳效率,频率调制技术和SoftDriver技术充分保证良好的EMI表现。AP8268同时提供了全面的管脚开短路保护,以及逐周期过流保护、VDD过压保护、欠压锁存、过温保护、输出过压保护、过载保护、输出91免费下载入口短路保护等功能。
  
  AP8268产品特征:  
  ■ 软启动功能  
  ■ QR-PWM、QR-PFM、Burst-mode混合模式提高效率(AP8268A带QR功能,AP8268B不带QR功能)
  ■ 专利的频率抖动技术提高EMI性能  
  ■ 内部集成斜率补偿功能  
  ■ 高低压分频功能  
  ■ 自适应的线电压补偿功能  
  ■ 全面的保护功能包括  
     过温保护 (OTP)  
     输出过压保护  
     逐周期过流保护 (OCP)  
     输出开/短路保护  
     专利的DMG电阻开/短路保护(Latch模式)  
     次级整流管短路保护  
     过载保护(OLP)  
 
  AP8268封装/订购信息:
  AP8268典型应用:
 
  
  AP8268特性曲线:
 
 
  
  AP8268高性能多模式PWM控制芯片极限工作范围:  
  VDD 脚耐压……….………………..……………-0.3~45V  
  FB,CS,DMG 脚耐压……………….……………-0.3~7V  
  GATE脚耐压……………….………….…………-0.3~15V  
  存储温度范围…………………….…...…. ….-55~150℃  
  管脚焊接温度 (10秒)……………..……………...260℃  
  封装热阻 RθJA (SOT23-6L)…..........………….260℃/W
  人体模式 ESD 能力(1)(HBM)……..…...….……... 4kV  
  机器模式 ESD 能力(1)(MM)……..…...….……... 300V
产品中心 关于91免费福利网站 联系91免费福利网站
网站地图