充电器芯片阿里巴巴店铺 开关电源芯片关注91免费福利网站 91免费视频成人收藏91免费福利网站 欢迎进入电源芯片/驱动芯片、MOS、IGBT、二三极管、桥堆等电子元器件代理商--91免费福利网站电子官网
高级搜索

搜索一

搜索二

充电管理IC方案

推荐产品

联系91免费福利网站

开关电源芯片
深圳市91免费福利网站电子科技有限公司

电话:0755-23087599

手机:13808858392

邮箱:dunianhua@leweitech.com

地址:深圳市宝安区西乡鹤洲恒丰工业城B11栋5楼东

prevnext

PN8147_12V1A适配器IC方案

所属分类:Chipown/芯朋微
品牌:芯朋微
型号:PN8147
封装:DIP7
功率:12W
电流:1A
订购热线:0755-23087599
PN8147产品描述:
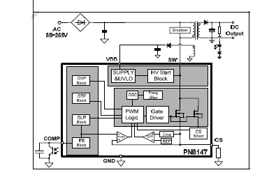
pn8147电源芯片内部集成了脉宽调制控制器和功率MOSFET,专用于高性能、外围元器件精简的交直流转换开关电源。该芯片提供了极为全面和性能优异的智能化保护功能,包括周期式过流保护(外部可调)、过载保护、过压保护、CS短路保护、软启动功能。通过Hi-mode、Eco-mode、Burst-mode的三种脉冲功率调节模式混合技术和特殊器件低功耗结构技术实现了超低的待机功耗、全电压范围下的最佳效率。良好的EMI表现由频率调制技术和Soft Driver技术充分保证。该芯片还内置智能高压启动模块。PN8147为需要超低待机功耗的高性价比反激式开关电源系统提供了一个先进的实现平台,非常适合六级能效标准、Eur2.0、能源之星的应用。
 
PN8147产品特点:
内置650V高雪崩能力的功率MOSFET
Hi-mode(60kHz PWM)
Eco-mode(动态PFM)
Burst-mode (25kHz间歇工作模式)
改善EMI的频率调制技术
空载待机功耗 < 50 mW @230VAC
软启动技术
内置高压启动电路
内置线电压补偿和斜坡补偿
开放式输出功率 >18W@230VAC
优异全面的保护功能
       过温保护(OTP)
       过载保护(OLP)
       外部电阻可调式周期过流保护(OCP)
       过压保护(OVP)
       CS短路保护

pn8147典型应用电路图
  PN8147广泛应用于:  
  开关电源适配器和电池充电器  
  白色家电、个人电脑、音响等辅助电源  
  LCD /PDP电视机辅助电源
 
  基于 PN8147 的六级能效适配器电源应用方案特性概述:  
  ·双面板设计,单面元器件,面积:34mm*60mm;  
  ·输入电压:85~265Vac;  
  ·输出功率:12W(max);  
  ·待机功耗:<100mW  
  ·拥有可恢复短路保护,过载保护,VDD 过压保护,过温保护;  
  ·平均效率:≥82.96%;
  
  更多基于 PN8147 设计输出 12V/1.0A 的开关电源原理图,电源输入输出规格,BOM 表和变压器参数等资料可向91免费福利网站电子在线客服申请。。。
 
产品中心 关于91免费福利网站 联系91免费福利网站
网站地图