充电器芯片阿里巴巴店铺 开关电源芯片关注91免费福利网站 91免费视频成人收藏91免费福利网站 欢迎进入电源芯片/驱动芯片、MOS、IGBT、二三极管、桥堆等电子元器件代理商--91免费福利网站电子官网
高级搜索

搜索一

搜索二

充电管理IC方案

推荐产品

联系91免费福利网站

开关电源芯片
深圳市91免费福利网站电子科技有限公司

电话:0755-23087599

手机:13808858392

邮箱:dunianhua@leweitech.com

地址:深圳市宝安区西乡鹤洲恒丰工业城B11栋5楼东

prevnext

PN8366_5V1.2A适配器芯片

所属分类:Chipown/芯朋微
品牌:芯鹏微
型号:PN8366SCC-R1M/PN8366SSC-R1L
封装:SOP7
功率:6W
电流:1.2A
订购热线:0755-23087599
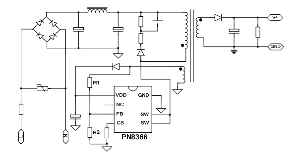
  PN8366集成超低待机功耗准谐振原边控制器及高雪崩能力智能功率MOSFET(PN8366M 700VPN8366H 800V),用于高性能、外围元器件精简的充电器、适配器和内置电源。PN8366为原边反馈工作模式,可省略光耦和TL431。内置高压启动电路,可实现芯片空载损耗(230VAC)小于30mW。在恒压模式,采用准谐振与多模式技术提高效率并消除音频噪声,使得系统满足6级能效标准,可调输出线补偿功能能使系统获得较好的负载调整率;在恒流模式,输出电流和功率可通过CS脚的电阻进行调节。该芯片提供了极为全面的智能保护功能,包含逐周期过流保护、过压保护、开环保护、过温保护、输出短路保护和CS开/短路保护等。
 
  PN8366芯片特点:
  ■ 内置高雪崩能力智能功率MOSFET(M 700V/H 800V)
  ■ 内置高压启动电路,小于30mW空载损耗(230VAC)
  ■ 采用准谐振与多模式技术提高效率,满足6级能效标准
  ■ 全电压输入范围±5%的CC/CV精度
  ■ 原边反馈可省光耦和TL431
  ■ 恒压、恒流、输出线补偿外部可调
  ■ 无需额外补偿电容
  ■ 无音频噪声
  ■ 智能保护功能
       过温保护 (OTP)
       VDD欠压&过压保护 (UVLO&OVP)
       逐周期过流保护 (OCP)
       CS开/短路保护 (CS O/SP)
       开环保护 (OLP)

    典型应用图
  PN8366广泛应用于:
  ■ 开关电源适配器
  ■ 电池充电器
  ■ 机顶盒电源
 
  PN8366广泛应用于开关电源适配器、电池充电器、机顶盒电源领域,91免费福利网站电子供应PN8366芯片,提供pn8366电源芯片参数,更多pn8366适配器芯片5V1A/5V1.2A方案原理图,电源输入输出规格,BOM 表和变压器参数以及安规和 EMI 测试数据等资料请向91免费福利网站申请。

 
产品中心 关于91免费福利网站 联系91免费福利网站
网站地图