91免费福利网站,91免费下载入口,91免费视频成人,91免费福利下载APP

      充电器IC阿里店铺阿里巴巴店铺 led恒流驱动ic专业厂家关注91免费福利网站 电源IC方案公司收藏91免费福利网站 欢迎进入电源ic,led驱动ic,车充ic,充电器ic,适配器ic厂家--91免费福利网站电子官网

      车载充电器IC方案

      高级搜索

      搜索一

      搜索二

      深圳车充IC方案

      推荐产品

      联系91免费福利网站

      深圳车载充电器IC供应商
      深圳市91免费福利网站电子科技有限公司

      电话:0755-23087599

      传真:0755-23082933

      邮箱:yishanbo@leweitech.com

      地址:深圳市宝安区西乡鹤洲恒丰工业城B11栋5楼东

      prevnext

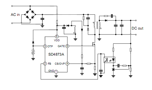
      SD4873A_5V2.4A充电器/适配器IC SD4873A

      所属分类:士兰微
      品牌:士兰微
      型号:SD4873A
      封装:SOT23-6
      功率:65W
      电流:3.42A
      订购热线:0755-23087599
      SD4873A产品描述:
      SD4873A是一款电流模式PWM+PFM控制器,用于高性能、低待机功耗的离线反激变换器的控制。
      SD4873A启动电流低,使得启动电路可以采用阻值大的启动电阻,以减小待机电流,具有降频功能,这样可以工作在Burst模式,以减小开关损耗和提高效率,具有抖频功能和带软开关控制的图腾柱式栅极驱动输出功能,从而可以达到极佳的EMI性能,内置软启动功能,能够减小器件的应力,防止变压器饱和,具有逐周期峰值限流功能和高低极限峰值电流补偿功能,能保持高氏压下输出功率的一致性。
      SD4873A内部集成了各种异常状态保护功能,包括内置和外部可设的VDD过压保护、前沿消隐、逐周期峰值限流、输出过压保护、过载保护、内置和外部可设的OTP过温保护等
       
      SD4873A产品特点:
      低启动电流
      降频
      Burst模式
      抖频
      带软开关控制的图腾柱式栅极驱动输出
      软启动
      逐周期峰值限流
      高低压极限峰值电流补偿
      内置和外问可设的VDD过压保护
      前沿消隐
      输出过压保护
      过载保护
      内置和外部可设的OTP过温保护

      典型应用图



       
      产品中心 关于91免费福利网站 联系91免费福利网站
      网站地图