91免费福利网站,91免费下载入口,91免费视频成人,91免费福利下载APP

      充电器IC阿里店铺阿里巴巴店铺 led恒流驱动ic专业厂家关注91免费福利网站 电源IC方案公司收藏91免费福利网站 欢迎进入电源ic,led驱动ic,车充ic,充电器ic,适配器ic厂家--91免费福利网站电子官网

      车载充电器IC方案

      高级搜索

      搜索一

      搜索二

      深圳车充IC方案

      推荐产品

      联系91免费福利网站

      深圳车载充电器IC供应商
      深圳市91免费福利网站电子科技有限公司

      电话:0755-23087599

      传真:0755-23082933

      邮箱:yishanbo@leweitech.com

      地址:深圳市宝安区西乡鹤洲恒丰工业城B11栋5楼东

      prevnext

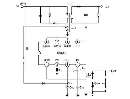
      SD6832_开关电源芯片 SD6832

      所属分类:士兰微
      品牌:士兰微
      型号:SD6832
      封装:DIP8
      功率:12W
      电流:1A
      订购热线:0755-23087599
      SD6832产品描述:
      SD6832是用于开关电源的内置高压MOSFET外置采样电阻的电流模式PWM+PFM控制器系列产品。
      该电路待机功耗低,启动电流低,在待机模式下,电路进入打嗝模式,从而有效地降低电路的待机功耗,电路的开关中心频率为25-67KHZ,随负载而定,抖动的开关频率,可以获得较低的EMI。
      内置峰什电流补偿电路,可以使不用交流电压办输入时极限峰值电流一致,上电时,峰值电流补偿最大,然后逐渐达到平衡,可以减小在上电过程中变压器的应力,防止变压器饱和,还可以通过CS端电阻调节极限峰值电流。
      电路内部集成了各种异常状态保护功能,包括欠压锁定,过压保护,过载保护,脉冲前沿消隐,原线圈过流保护和温度保护功能,在电路发生保护以后,电路可以不断自动重启,直到系统正常为止。

       
      SD6832产品特点:
      能源之星2.0标准
      低启动电流(3μA)
      随负载而变的开关频率可以提高效率
      抖动的开关频率可以降低EMI
      过压、原线圈过流、过载、过温保护
      外置峰值采样电阻
      欠压锁定
      内部集成高压MOSFET
      自动重启
      峰什电流补偿电路
      初始化峰值电流最大补偿,实现软启动功能
      打嗝模式
      逐周期限流

      典型应用图



       
       

      产品中心 关于91免费福利网站 联系91免费福利网站
      网站地图