91免费福利网站,91免费下载入口,91免费视频成人,91免费福利下载APP

      充电器IC阿里店铺阿里巴巴店铺 led恒流驱动ic专业厂家关注91免费福利网站 电源IC方案公司收藏91免费福利网站 欢迎进入电源ic,led驱动ic,车充ic,充电器ic,适配器ic厂家--91免费福利网站电子官网

      车载充电器IC方案

      高级搜索

      搜索一

      搜索二

      深圳车充IC方案

      推荐产品

      联系91免费福利网站

      深圳车载充电器IC供应商
      深圳市91免费福利网站电子科技有限公司

      电话:0755-23087599

      传真:0755-23082933

      邮箱:yishanbo@leweitech.com

      地址:深圳市宝安区西乡鹤洲恒丰工业城B11栋5楼东

      prevnext

      SD6952_电源充电器/适配器IC SD6952

      所属分类:士兰微
      品牌:士兰微
      型号:SD6952
      封装:SOP7
      功率:50mW
      电流:1A
      订购热线:0755-23087599
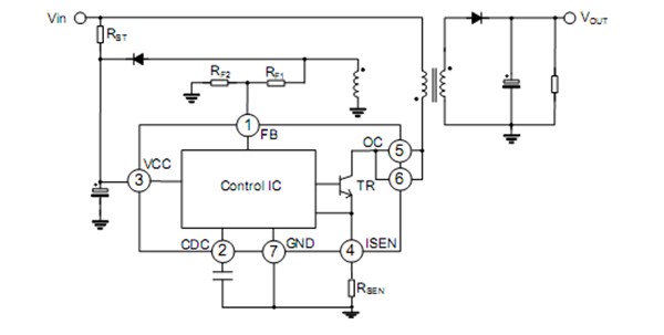
      SD6952S产品描述: 
      SD6952S是内置高压三极管的原边控制模式的开关电源控制器(PSR),内置线损补偿和峰值电流补偿功能,采用PFM调制技术,提供精确的恒压/恒流(CV/CC)控制环路,具有非常高的稳定性和平均效率。
      采用SD6952S设计系统,无需光耦和Y电容,可省去次级反馈控制、环路补偿,精简电路、降低成本。
      SD6952S适用2~5W输出功率。
       
      SD6952S产品特点:
       内置高压三极管
      原边控制模式
      低启动电流
      前沿消隐
      PFM调制
      过压保护
      欠压锁定
      过温保护
      环路开路保护
      线损电压补偿
      峰值电流补偿
      逐周期限

      典型应用图



       
      产品中心 关于91免费福利网站 联系91免费福利网站
      网站地图