91免费福利网站,91免费下载入口,91免费视频成人,91免费福利下载APP

      充电器IC阿里店铺阿里巴巴店铺 led恒流驱动ic专业厂家关注91免费福利网站 电源IC方案公司收藏91免费福利网站 欢迎进入电源ic,led驱动ic,车充ic,充电器ic,适配器ic厂家--91免费福利网站电子官网

      车载充电器IC方案

      高级搜索

      搜索一

      搜索二

      深圳车充IC方案

      推荐产品

      联系91免费福利网站

      深圳车载充电器IC供应商
      深圳市91免费福利网站电子科技有限公司

      电话:0755-23087599

      传真:0755-23082933

      邮箱:yishanbo@leweitech.com

      地址:深圳市宝安区西乡鹤洲恒丰工业城B11栋5楼东

      prevnext

      SDH8595S_电源充电器/适配器IC SDH8595S

      所属分类:士兰微
      品牌:士兰微
      型号:SDH8595S
      封装:SOP7
      功率:10.5W
      电流:2.1A
      订购热线:0755-23087599
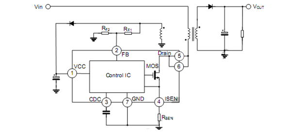
      SDH8595S产品描述:
      SDH8595S是内置高压MOS管功率开关的原边控制开关电源(PSR),采用PFM调制技术,提供精确的恒压/恒流(CV/CC)控制环路,具有非常高的稳定性和平均效率。并且集成高压启动,可以省去外围的启动电阻。
      采用SDH8595S设计系统,无需光耦,可省去次级反馈控制、环路补偿,精简电路、降低系统成本。
      SDH8595S适用8~12W输出功率,内置线损补偿功能和峰值电流补偿功能。

      SDH8595S产品特点:
      内置高压MOS管功率开关
      内置高压启动MOS
      原边控制模式
      低启动电流
      前沿消隐
      逐周期限流
      PFM调制
      降峰值模式
      过压保护、过温保护、输出短路保护、环路开路保护
      欠压锁定
      最大导通时间保护
      线损电压补偿
      峰值电流补偿

      典型应用图




       
      产品中心 关于91免费福利网站 联系91免费福利网站
      网站地图