充电器芯片阿里巴巴店铺 开关电源芯片关注91免费福利网站 91免费视频成人收藏91免费福利网站 欢迎进入电源芯片/驱动芯片、MOS、IGBT、二三极管、桥堆等电子元器件代理商--91免费福利网站电子官网
高级搜索

搜索一

搜索二

充电管理IC方案

推荐产品

联系91免费福利网站

开关电源芯片
深圳市91免费福利网站电子科技有限公司

电话:0755-23087599

手机:13808858392

邮箱:dunianhua@leweitech.com

地址:深圳市宝安区西乡鹤洲恒丰工业城B11栋5楼东

prevnext

SF5545_AC/DC电源管理IC SF5545

所属分类:SF/赛威芯片
品牌:赛威
型号:SF5545
封装:SOT23-6
功率:50W
电流:
订购热线:0755-23087599
SF5545产品描述:
SF5545是一款高性能,高效率,低成本,高度集成的电流模式PWM控制器离线反激式转换器应用。PWM开关频率与混洗是外部可编程,这可以减少一个电源传导EMI发射。当输出功率要求降低,IC自动基于 专有η - BalanceTM控制,以提高电源转换效率在轻负载减小开关频率。当电流设定点降到低于给定值.外置MOS管,功率可以做得更高,自带抖频,EMI效果更好,专利温度折返,提高系统SOA。
SF5545可以实现“零OCP / OPP恢复峡”使用SiFirst专有的控制算法。 SF5545还内置了专有的“音频 无噪音的OCP补偿” ,它可以实现恒功率限制,可以在重负载实现音频niosese操作时,线路输入大约是 90VAC 。
SF5545集成了欠压锁定( UVLO ) , VCC过电压保护(OVP )功能和保护,逐周期电流限制( OCP ) ,所有引脚浮保护,过负载保护( OLP ) , RT引脚短路到接地保护,栅极钳位, VCC钳位,前沿消隐 ( LEB ) 。
SF5545采用SOT23 - 6 , DIP- 8封装。
 
SF5545产品特点:
内置OCP无损补偿实现高低压OCP平衡。
内置零OCP恢复防止低压满载启达失败。
优化软启动电路,有效控制MOS 电流应力。
内置“η-Balance”专利技术,提高平均效率。
优化降频曲线,减小开关损耗,提高小载效率。
优化驱动电路,改善EMI性能。
小于100mW超低待机功耗。
内置拔插头保护功能。
外置OTP保护,可实现系统精准OTP保护。

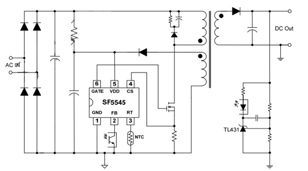
典型应用图



 
产品中心 关于91免费福利网站 联系91免费福利网站
网站地图