充电器芯片阿里巴巴店铺 开关电源芯片关注91免费福利网站 91免费视频成人收藏91免费福利网站 欢迎进入电源芯片/驱动芯片、MOS、IGBT、二三极管、桥堆等电子元器件代理商--91免费福利网站电子官网
高级搜索

搜索一

搜索二

充电管理IC方案

推荐产品

联系91免费福利网站

开关电源芯片
深圳市91免费福利网站电子科技有限公司

电话:0755-23087599

手机:13808858392

邮箱:dunianhua@leweitech.com

地址:深圳市宝安区西乡鹤洲恒丰工业城B11栋5楼东

prevnext

SF6773_电池充电器IC SF6773

所属分类:SF/赛威芯片
品牌:赛威
型号:SF6773
封装:SOP7
功率:13W
电流:
订购热线:0755-23087599
SF6773产品描述:
SF6773是一个高性能、高度集成QR(准谐振模式)和一次侧的监管(PSR)电源开关离线小功率转换器的应用程序。
SF6773专有super-QR / PSRTM控制效率高、低电磁干扰可确保系统满足EPS 6级能量标准。集成电路也有内置电缆补偿功能实现优秀的简历性能下降。
SF6773使用多模式控制来提高效率和可靠性并降低音频噪声能量@轻载荷。SF6773还集成了“马克斯的功能。频率夹紧@输出短路”限制功率MOSFET Vds峰值输出短路发生时。
SF6773集成功能和保护的FB短保护欠压锁定(UVLO)VDD过压保护(VDD OVP)、输出过压保护(OVP输出)软启动逐周期限流((OCP)针浮保护提供SOP7封装。 

SF6773产品特点:
满足EPS 6级
内置650 v电力MOSFET
专有super-QR / PSRTM(准谐振和主面监管)控制效率高和低EMI
专用电缆下降补偿
频率限制功率MOSFET的夹紧Vds飙升@输出短路
少于70 mw备用电源
CC和简历精度±5%
多模控制
逐周期限流
前沿消隐(1)
软启动
VDD欠压锁定(UVLO)

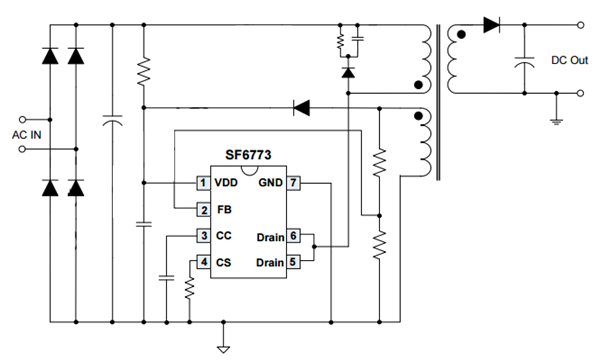
典型应用图
yle="width: 600px; height: 360px;" />



 
 
产品中心 关于91免费福利网站 联系91免费福利网站
网站地图