充电器芯片阿里巴巴店铺 开关电源芯片关注91免费福利网站 91免费视频成人收藏91免费福利网站 欢迎进入电源芯片/驱动芯片、MOS、IGBT、二三极管、桥堆等电子元器件代理商--91免费福利网站电子官网
高级搜索

搜索一

搜索二

充电管理IC方案

推荐产品

联系91免费福利网站

开关电源芯片
深圳市91免费福利网站电子科技有限公司

电话:0755-23087599

手机:13808858392

邮箱:dunianhua@leweitech.com

地址:深圳市宝安区西乡鹤洲恒丰工业城B11栋5楼东

prevnext

UCC28C43国产替代芯片AP8262C

所属分类:Chipown/芯朋微
品牌:芯朋微
型号:AP8262CSE-A1、AP8262CSE-B1、 AP8262CSE-C1、 AP8262CSE-D1
封装:SOP-8
功率:
电流:
订购热线:0755-23087599
  AP8262C是一款高性能电流模式PWM开关电源控制器,适用于固定频率电流模式控制架构的离线开关电源和DCDC开关电源应用。  
  UCC28C43国产替代芯片内部电路集成了基准电压源、频率外部设置的振荡器、高增益的误差放大器、用于提供逐周期电流限制的PWM比较器、大电流图腾柱式输出驱动,以及芯片的输入电压和参考电压的锁存逻辑。  
  AP8262C启动电流低于0.1mA,静态工作电流低于3mA。工作频率可达500kHz。内置VDD箝位电路,同时芯片集成逐周期过流保护、和欠压锁定保护。
  
  UCC28C43国产替代芯片AP8262C  
  ■ 较低的启动电流(0.1mA)  
  ■ 频率可调整至500kHz  
  ■ 提供±1A的输出驱动能力  
  ■ 内置5V基准电压源  
  ■ 内置低输出阻抗、高增益误差放大器  
  ■ 外部可调过流保护(OCP)  
  ■ VDD欠压保护(UVLO)  
  ■ VDD箝位电路
  
  封装/订购信息
  
订购代码 封装 VDDon VDDoff Dmax
AP8262CSE-A1 SOP-8 8.4V   7.6V 97%
AP8262CSE-B1 SOP-8 8.4V 7.6V 48%
AP8262CSE-C1 SOP-8 14.5V 9V 97%
AP8262CSE-D1 SOP-8 14.5V 9V 48%
 
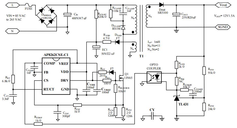
  典型应用电路图  
  典型应用一:离线应用,隔离反激拓扑,采用外部误差放大器(TL431)进行反馈。供电采用辅助绕组供电。
  

  典型应用二:DC-DC应用,BOOST升压拓扑,采用内部误差放大器进行反馈(反馈接FB引脚),输入电压直接供电。
  
  外围参数选择参考  
  为了获得更佳的AP8262C系统性能,请务必遵守以下规则:  
  1.VDD和VREF电容CVDD和CvRF放在距离VDD、VREF管脚和GND管脚最近的地方;  
  2.振荡器频率设置电阻RT、电容CCT取值在推荐范围之内,推荐的外部电阻值范围5k在至1O0k荐,电容值范围1nF至100nF;  
  3.RT、CcT到芯片管脚的连接尽量短,少外部干扰;CcT接地需要接到芯片地,接功率地会带来不稳定干扰;  
  4.启动电阻RSTART的选取除了满足启动电流要求外,还需要综合考虑启动时间以及电阻上损耗;
  
  应用领域  
  ■ 离线开关电源  
  ■ DC-DC开关电源
  
  AP8262C是电流模式PWM开关电源控制器,管脚和功能与德州仪器-TI UCC28C43基本一致,可兼容替代,AP8262C是UCC28C43国产替代芯片,成本更优,性能稳定,满足不同行业和应用领域的需求,更多AP8262C芯片产品手册及应用资料请向91免费福利网站电子申请。>>
产品中心 关于91免费福利网站 联系91免费福利网站
网站地图