电磁炉AP8012电源芯片是否可以viper12a代换?
字号:T|T
早期的电磁炉一般都是采用变压器降压稳压电源电路,低压直流电源(+18V、+5V等),现在的电磁炉大多采用开关电源,以VIPER12A为核心组成的开关电源被使用的最广泛,芯朋微电源芯片在大家电、工业电源及驱动等领域率先实现突破,实现对进口品牌的大批量替代。

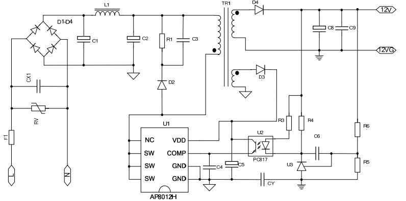
电磁炉电源芯片AP8012内部集成了脉宽调制控制器和800V高雪崩能力智能功率MOSFET,满足85~265V宽AC输入工作电压,全电压半封闭式稳态输出功率6W(DIP-8封装) ,同时AP8012H芯片各个引脚功能跟VIPer12A各引脚功能都是一样的,工作原理也相同,因此AP8012与VIPER12A可互换。

AP8012电磁炉电源芯片特征
■ 内置800V高雪崩能力智能功率MOSFET
■ 满足85~265V宽AC输入工作电压
■ 全电压半封闭式稳态输出功率6W(DIP-8封装)
■ 抖频技术改善EMI特性
■ 间歇工作模式
■ 软启动
■ 内置高压启动电路
■ 保护功能
过流保护(OCP)
过温保护(OTP)
VDD过压保护

AP8012模块因具有价格低廉、电路简洁、性能好、维修方便等优点,所以被广泛应用在电磁炉等电器的辅助电源中,电磁炉AP8012电源芯片与viper12a代换,可以在不改PCB,不改外围参数的情况下,实现PIN to PIN兼容。
上一篇:开关电源芯片常用的有哪些型号? 下一篇:GN1650和tm1650数码管有区别吗?
同类文章排行
- pn8024可以用pn8034代换吗?
- 电磁炉AP8012电源芯片是否可以viper12a代换
- pd18w快充和20w快充区别?
- 91免费福利下载APP坏的原因有那些?
- 电源芯片发烫的原因及处理措施!
- 充电器控制芯片是用PSR还是SSR?
- 手机电源ic芯片坏了怎么办?
- 充电时电源ic会发烫是怎么回事?
- 一片晶圆可以生产多少芯片?
- 开关电源芯片常用的有哪些型号?
阿里巴巴店铺
关注91免费福利网站
收藏91免费福利网站

