充电器芯片阿里巴巴店铺 开关电源芯片关注91免费福利网站 91免费视频成人收藏91免费福利网站 欢迎进入电源芯片/驱动芯片、MOS、IGBT、二三极管、桥堆等电子元器件代理商--91免费福利网站电子官网
高级搜索

搜索一

搜索二

充电管理IC方案

推荐产品

联系91免费福利网站

开关电源芯片
深圳市91免费福利网站电子科技有限公司

电话:0755-23087599

手机:13808858392

邮箱:dunianhua@leweitech.com

地址:深圳市宝安区西乡鹤洲恒丰工业城B11栋5楼东

prevnext

ID5S609F1 600V单相风机驱动芯片

品牌:芯朋微/安趋
型号:ID5S609F1
封装:SOIC8/DFN8
功率:600V
电流:400mA/800mA
订购热线:0755-23087599
  ID5S609F1单相风机驱动芯片管脚和功能与IR2304基本一致,ID5S609F1可兼容替代IR2304。是一款基于P衬底、P外延的高压、高速功率MOSFET和IGBT驱动芯片,其浮地通道能工作在600V的高压下。可用于驱动2个N沟道功率MOSFET或1GBT构成的半桥结构。
  
  ID5S609F1单相风机驱动芯片特性  
  ■ 高侧浮动偏移电压600V  
  ■ 输入逻辑兼容3.3V和5V  
  ■ dV/dt抗干扰能力±50V/nsec  
  ■ 自举工作的浮地通道  
  ■ 芯片工作电压范围10V-20V  
  ■ 高低侧均具有欠压保护功能  
  ■ 输出拉灌电流能力400mA/800mA  
  ■ 高低侧通道均延时匹配  
  ■ 死区时间典型值为180ns
  
  封装订购信息
  
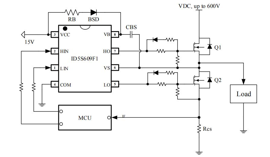
  典型应用电路图
  
  ID5S609F1芯片应用领域  
  ■ 中小型功率电机驱动  
  ■ 功率MOSFET或IGBT驱动  
  ■ 半桥功率逆变器  
  ■ 全桥功率逆变器  
  ■ 任意互补驱动转换器
  
  ID5S609F1单相风机驱动芯片输入信号可以兼容CMOS和LSTTL信号,逻辑输入电平低至3.3V。具有大电流输出能力,输入端具有有效电平逻辑互锁功能,能够有效的防止输出功率管共态导通。芯片良好的延时匹配功能可以轻松的适用于高频应用场合,广泛应用于高压风机和泵、步进马达等领域。
产品中心 关于91免费福利网站 联系91免费福利网站
网站地图