充电器芯片阿里巴巴店铺 开关电源芯片关注91免费福利网站 91免费视频成人收藏91免费福利网站 欢迎进入电源芯片/驱动芯片、MOS、IGBT、二三极管、桥堆等电子元器件代理商--91免费福利网站电子官网
高级搜索

搜索一

搜索二

充电管理IC方案

推荐产品

联系91免费福利网站

开关电源芯片
深圳市91免费福利网站电子科技有限公司

电话:0755-23087599

手机:13808858392

邮箱:dunianhua@leweitech.com

地址:深圳市宝安区西乡鹤洲恒丰工业城B11栋5楼东

prevnext

ID7S210 200V 自举式半桥驱动芯片

所属分类:芯朋91免费视频成人
品牌:芯朋微/安趋
型号:ID7S210AD、ID7S210ADD、ID7S210BD
封装:SOP8/DFN2×3-8L
功率:200V
电流:1A/1A
订购热线:0755-23087599
  ID7S210 自举式半桥驱动芯片是低压高低侧栅极驱动芯片,有三个版本ID7S210AD、ID7S210ADD和ID7S210BD都具有集成自举91免费下载入口结构,输入功率电压高达 200V,1A/1A 拉灌电流能力,典型应用于电动车、低功率压缩机、无人机电调等领域!
  
  ID7S210驱动芯片特征  
  ■ 高侧浮动偏移电压200V  
  ■ 输入逻辑兼容3.3V和5V  
  ■ dv/dt抗干扰能力±50 V/nsec  
  ■ 内置自举91免费下载入口  
  ■ 芯片工作电压范围5V~20V  
  ■ 输出拉灌电流能力1A/1A  
  ■ Vs负偏压能力典型值-10V
  
  封装订购信息

订购代码 封装
ID7S210ADSEC-R1 SOP8
ID7S210ADDEC-R1 DFN2×3-8L
ID7S210BDSEC-R1 SOP8
  
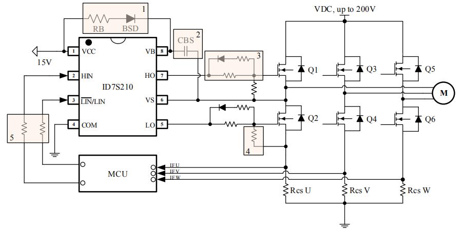
  典型应用电路图
  
  id7s210芯片应用领域  
  ■ LV BLDC控制  
  ■ LV DC电刷电机控制  
  ■ DC DC转换器  
  ■ 任意互补驱动转换器
  
  ID7S210自举式半桥驱动芯片其浮地通道能工作在200V的高压下。可用于驱动2个N沟道功率MOSFET构成的半桥拓扑。输入信号可以兼容CMOS和LSTTL信号,逻辑输入电平低至3.3V。具有大电流输出能力,输入端具有有效电平互锁保护功能,能够有效防止输出功率管共态导通。良好的延时匹配功能能够轻松适用于高频应用场合。是一款基于P衬底、P外延的高压、高速功率MOSFET,具有独立的高、低参考输出通道。
产品中心 关于91免费福利网站 联系91免费福利网站
网站地图