充电器芯片阿里巴巴店铺 开关电源芯片关注91免费福利网站 91免费视频成人收藏91免费福利网站 欢迎进入电源芯片/驱动芯片、MOS、IGBT、二三极管、桥堆等电子元器件代理商--91免费福利网站电子官网
高级搜索

搜索一

搜索二

充电管理IC方案

推荐产品

联系91免费福利网站

开关电源芯片
深圳市91免费福利网站电子科技有限公司

电话:0755-23087599

手机:13808858392

邮箱:dunianhua@leweitech.com

地址:深圳市宝安区西乡鹤洲恒丰工业城B11栋5楼东

prevnext

ID7S625 600V高压逆变器驱动芯片

所属分类:芯朋91免费视频成人
品牌:芯朋微/安趋
型号:ID7S625SBC-R1
封装:SOW16
功率:600V
电流:2.5A
订购热线:0755-23087599
  ID7S625高压逆变器驱动芯片其浮地通道能工作在60OV的高压下,可用于驱动一个N沟道功率MOSFE或IGBT半桥拓扑结构。是一款基于P衬底、P外延的高压、高速功率的MOSFET和IGBT栅极驱动器。具有独立的高低侧输出通道。输入信号可以兼容CMOS和LSTTL信号,逻辑输入电平低至3V,具有大电流输出能力。芯片内置的延时匹配功能可以为更好的适配高频应用。
  
  id7s625驱动芯片特性  
  ■ 高侧浮动偏移电压600V  
  ■ 输入逻辑兼容3.3V/5V/15V  
  ■ 自举工作的浮地通道  
  ■ 芯片工作电压范围10V一20V  
  ■ 所有通道均具有欠压保护功能(UVLO)  
  ■ 输出电流能力2.5A  
  ■ 所有通道均有延时匹配功能
  
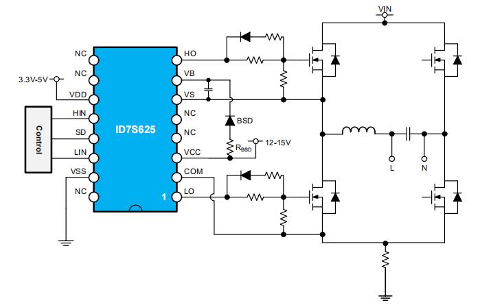
  id7s625芯片引脚图

 
  ID7S625芯片电路图
  
  备注:  
  1、IGBT的Vcc电源电压应为15V,MOEFET的则为I2V至15V  
  2、栅极和电源设备之间的下拉电阻器,值为10kQ  
  3、驱动电路的开通关断通道应独立,电阳值根据功率器件而定  
  4、Vcc和自举91免费下载入口之间的电阻,避免VBS dv/dt
  
  应用领域  
  ■ DCDC转换器  
  ■ 功率MOSFET和IGBT驱动  
  ■ DC/AC转换器
  
  ID7S625高压逆变器驱动芯片具有欠压保护,超低的 VDD 工作电压,10-20V 宽范围工作电压范围,稳健的 dV/dt 能力、VS 负偏压能力,是高压高低侧栅极驱动芯片。可兼容替代ir2110驱动芯片,典型应用于逆变器、DCDC 变换器等领域。
产品中心 关于91免费福利网站 联系91免费福利网站
网站地图