PN6811图腾无桥pfc控制芯片荣获“2022全球电子成就奖”
字号:T|T
近日,由AspenCore主办的“2022全球电子成就奖”颁奖典礼在深圳隆重举行,会议聚集全球产业领袖,分享行业前瞻和趋势,芯朋微PN6811图腾柱无桥功率因数校正(PFC)控制芯片获评全球电子成就奖,“年度电源管理/电压转换器”年度创新产品奖。

PN6811图腾无桥pfc控制芯片特性
■ 支持135kHz、270kHz、500kHz三挡可选
■ 内置高低边MOS管驱动
■ 恒定导通时间COT控制模式
■ 三角电流TCM控制模式
■ 内置环路补偿
■ 自适应死区控制
■ 内置软启动功能
■ 内置Burst Mode
■ 外围电路精简
■ 全面的保护功能包括
■ VCC欠压保护UVP)
■ 输出过压保护(OVP)
■ 交流欠压保护(BO)
■ 逐周期过流保护(CBC)
■ 内/外部过温保护(OTP)
■ 端子开短路保护
■ 浪涌电流保护

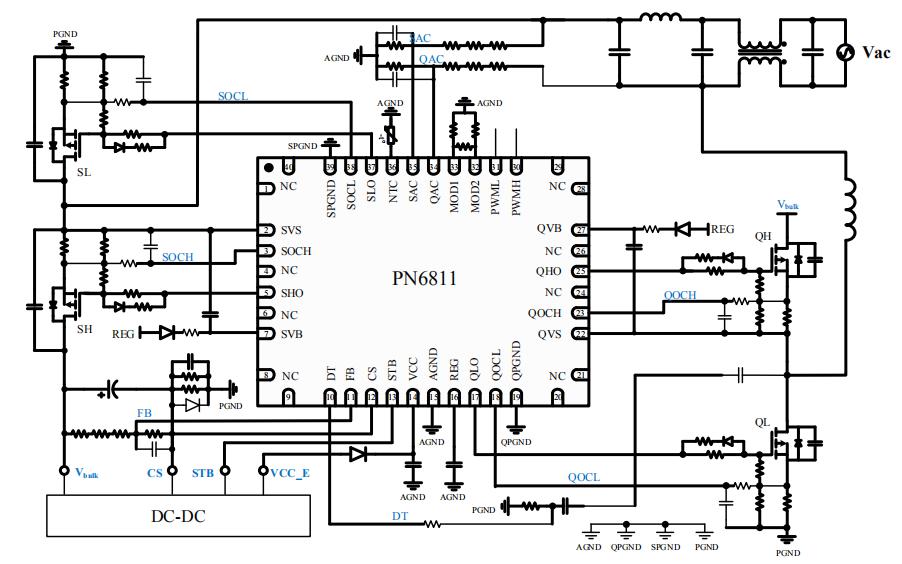
PN6811图腾无桥pfc控制芯片通过控制四颗MOS实现无桥PFC功能,其中两颗MOS工作于工频,另外两颗工作于高频,当Vac为正时,低频管SL持续导通,高频管QL作为主管在电感充电时导通,而高频管QH作为副管在电感放电时导通续流。

PN6811图腾无桥pfc控制芯片典型电路图
同类文章排行
- PN6811图腾无桥pfc控制芯片荣获“2022全球
- 喜贺芯朋微再次荣获美的2018年度“创新供应
- 芯朋微91免费福利下载APP早已覆盖车载充电领域!
- 重磅!华为自建芯片工厂,紧邻全球最大芯片
- 芯朋微20W~90W快充套片方案,亮相2022亚洲
- 继“中兴芯片事件”后,盘点2018年国内十大
- 魏少军详解2018年中国集成电路IC设计业发展
- 一文概全投资中国芯片的五大难点!
- 新品!小身体蕴含大能量——GaN氮化镓USB-P
- 昂宝遭并购遇陆反垄断审查,供应链存在安全
阿里巴巴店铺
关注91免费福利网站
收藏91免费福利网站

