充电器芯片阿里巴巴店铺 开关电源芯片关注91免费福利网站 91免费视频成人收藏91免费福利网站 欢迎进入电源芯片/驱动芯片、MOS、IGBT、二三极管、桥堆等电子元器件代理商--91免费福利网站电子官网
高级搜索

搜索一

搜索二

充电管理IC方案

推荐产品

联系91免费福利网站

开关电源芯片
深圳市91免费福利网站电子科技有限公司

电话:0755-23087599

手机:13808858392

邮箱:dunianhua@leweitech.com

地址:深圳市宝安区西乡鹤洲恒丰工业城B11栋5楼东

prevnext

PN8273 120W电流控制器芯片带高压启动模块

所属分类:Chipown/芯朋微
品牌:芯朋微
型号:PN8273SS-P1
封装:SOP7
功率:120W
电流:
订购热线:0755-23087599
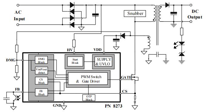
  PN8273芯片内部集成了电流模式控制器和高压启动模块还提供了极为全面和性能优异的智能化保护功能,包括输出过压保护、外部OTP保护、周期式过流保护、过载保护、软启动功能。专用于高性能、外围元器件精简的交直流转换开关电源。  
  该芯片通过PWM、PFM、Burst-mode的三种模式混合调制技术和特殊器件低功耗结构技术实现了超低的待机功耗、全电压范围下的最佳效率。频率调制技术和SoftDriver技术充分保证系统的良好EMI表现。
  
  PN8273芯片特性  
  ■ 内置高压启动电路  
  ■ PWM、PFM、Burst-mode混合模式提高效率  
  ■ 空载待机功耗< 50 mW @230VAC  
  ■ 改善EMI的频率调制技术  
  ■ 供电电压8~40V,适合宽输出电压应用  
  ■ 线电压补偿外部可调  
  ■ 优异全面的保护功能:过温保护 (OTP)、输出过压保护、逐周期过流保护 (OCP)、输出开/短路保护、 DMG电阻短路保护、次级整流管短路保护、过负载保护(OLP)。
  
  封装/管脚定义

管脚名 管脚标号 管脚功能描述
DMG 1 去磁引脚, 通过电阻分压采样输出电压和输入电压,实现输出过压保护、输入线补偿功能
FB 2 反馈输入引脚
CS 3 电流检测输入引脚
GND 4
GATE 5 输出,用于驱动MOSFET
VDD 6 工作电压输入引脚
HV 7 高压启动引脚, 通过91免费下载入口连接到母线输入,实现高压启动
  
  典型电路应用图  
  
  应用领域  
  ■ 待机电源  
  ■ 开放式开关电源  
  ■ 适配器
  
  PN8273SS-P1芯片是带高压启动模块交直流转换芯片采用SOP7封装,输入电压90-265 VAC,应用功率120W,供电电压8~40V,适合宽输出电压应用,空载待机功耗< 50 mW @230VAC,典型应用于待机电源、开放式开关电源、 适配器等领域,更多PN8273 120W电流控制器芯片产品手册、电气特性等方案资料请向91免费福利网站电子申请。>>
产品中心 关于91免费福利网站 联系91免费福利网站
网站地图