充电器芯片阿里巴巴店铺 开关电源芯片关注91免费福利网站 91免费视频成人收藏91免费福利网站 欢迎进入电源芯片/驱动芯片、MOS、IGBT、二三极管、桥堆等电子元器件代理商--91免费福利网站电子官网
高级搜索

搜索一

搜索二

充电管理IC方案

推荐产品

联系91免费福利网站

开关电源芯片
深圳市91免费福利网站电子科技有限公司

电话:0755-23087599

手机:13808858392

邮箱:dunianhua@leweitech.com

地址:深圳市宝安区西乡鹤洲恒丰工业城B11栋5楼东

prevnext

SD6830电源ic PWM+PFM控制芯片

所属分类:SLAN/士兰微
品牌:士兰微一级代理
型号:SD6830
封装:DIP8
功率:12W
电流:1-2A
订购热线:0755-23087599
  
        SD6830产品描述:  
  SD6830是一款高度集成的电流模式PWM+PFM控制芯片。内置振荡器、内置高压管和降频功能,IC具有完整的自恢复保护功能。该电源控制器工作于典型的反激拓扑电路中,构成简洁的AC/DC电源转换器。在85V-265V的宽电压范围内提供12W的连续输出功率。
  
  SD6830产品特点:  
  内置振荡器  
  内置700V高压功率开关  
  快速高压启动  
  低启动电流和低工作电流  
  绿色降频功能,低待机功耗  
  全面的自恢复保护功能:过压、欠压、短路、过载以及过温保护  
  精确温度补偿,精确逐周期电流控制  
  宽电压输出功率12W,峰值输出15W  
  高压输出功率15W,峰值输出18W  
  外围元件少,整机成本低
  
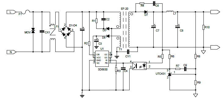
  SD6830典型应用图:
产品中心 关于91免费福利网站 联系91免费福利网站
网站地图