充电器芯片阿里巴巴店铺 开关电源芯片关注91免费福利网站 91免费视频成人收藏91免费福利网站 欢迎进入电源芯片/驱动芯片、MOS、IGBT、二三极管、桥堆等电子元器件代理商--91免费福利网站电子官网
高级搜索

搜索一

搜索二

充电管理IC方案

推荐产品

联系91免费福利网站

开关电源芯片
深圳市91免费福利网站电子科技有限公司

电话:0755-23087599

手机:13808858392

邮箱:dunianhua@leweitech.com

地址:深圳市宝安区西乡鹤洲恒丰工业城B11栋5楼东

prevnext

SD8530AS 6W原边控制芯片内置BJT

所属分类:SLAN/士兰微
品牌:士兰微
型号:SD8530AS
封装:sop-7
功率:6W
电流:
订购热线:0755-23087599
  SD8530AS原边控制芯片描述:  
  SD8530AS是内置高压三极管的原边控制模式的开关电源控制器(PSR),内置线损补偿和峰值电流补偿功能,采用PFM调制技术,提供精确的恒压/恒流(CV/CC)控制环路,具有非常高的稳定性和平均效率。  
  采用SD8530AS设计系统,无需光耦和Y电容,可省去次级反馈控制、环路补偿,精简电路、降低成本。  
  SD8530AS原边控制芯片在AC85~264V范围内推荐6W功率。
  
  SD8530AS原边控制芯片主要特点:  
  ■ 内置高压三极管  
  ■ 原边控制模式  
  ■ 低启动电流  
  ■ 前沿消隐  
  ■ PFM 调制  
  ■ 过压保护  
  ■ 欠压锁定  
  ■ 短路保护  
  ■ 过温保护  
  ■ 环路开路保护  
  ■ 线损电压补偿  
  ■ 峰值电流补偿  
  ■ 逐周期限流
  
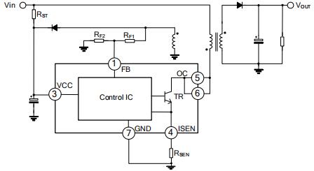
  SD8530AS原边控制芯片管脚排列图:

管脚号 管脚名称 I/O 功 能 描 述
1 FB I 反馈电压输入端;
2 NC -- 空脚;
3 VCC P 供电电源;
4 ISEN I 峰值电流采样端;
5,6 OC O 高压 NPN 管 C 端。
7 GND G 地;
  
  SD8530AS原边控制芯片典型电路图:
 

  
  SD8530AS原边控制芯片应用于手机充电器、小功率适配器、MP3 及其它便携式设备充电器、待机电源更多SD8530AS内置BJT 6W原边控制芯片产品手册或者相关方案资料,可向91免费福利网站电子申请。。。
产品中心 关于91免费福利网站 联系91免费福利网站
网站地图