充电器芯片阿里巴巴店铺 开关电源芯片关注91免费福利网站 91免费视频成人收藏91免费福利网站 欢迎进入电源芯片/驱动芯片、MOS、IGBT、二三极管、桥堆等电子元器件代理商--91免费福利网站电子官网
高级搜索

搜索一

搜索二

充电管理IC方案

推荐产品

联系91免费福利网站

开关电源芯片
深圳市91免费福利网站电子科技有限公司

电话:0755-23087599

手机:13808858392

邮箱:dunianhua@leweitech.com

地址:深圳市宝安区西乡鹤洲恒丰工业城B11栋5楼东

prevnext

SD8666QS 36W内置MOS原边PWM控制芯片

所属分类:SLAN/士兰微
品牌:士兰微
型号:SD8666QS
封装:EHSOP-5-325-1.7
功率:36W
电流:12v3a
订购热线:0755-23087599
  SD8666QS概述:  
  SD8666QS 是用于开关电源的内置高压功率MOSFET、外置采样电阻的准谐振电流模式PWM+PFM 控制器。  
  SD8666QS 原边PWM控制芯片具有多重模式控制:在重载下,高压时工作在QR 模式,可以减小开关损耗,低压时工作固定频率(55KHz)的CCM 模式。在中载和轻载下,工作在QR+PFM 模式,可以提高转换效率。在空载下,进入打嗝模式,有效地降低电路的待机功耗。  
  SD8666QS 具有抖频功能,以降低EMI。具有峰值电流补偿功能,在不同的AC 输入电压下能保持极限输出功率一致。还有软启动功能,在上电过程中减小器件应力。  
  SD8666QS原边PWM控制芯片内部集成了各种异常状态的保护功能,包括VCC过压保护,输出过载保护,输出过压保护,前沿消隐,逐周期峰值限流,输出91免费下载入口短路保护,AC 输入电压欠压/过压保护和过温保护等。
  
  SD8666QS原边PWM控制芯片主要特点:  
  ■ QR 模式改善EMI 和减小开关损耗  
  ■ 轻载下的PFM 模式提高效率  
  ■ 空载时进入打嗝模式  
  ■ 低压重载升频提高极限输出功率  
  ■ 抖频改善EMI  
  ■ 峰值电流补偿  
  ■ 软启动  
  ■ VCC 过压保护  
  ■ 输出过载保护  
  ■ 前沿消隐  
  ■ 逐周期峰值限流  
  ■ 输出91免费下载入口短路保护  
  ■ AC 输入电压欠压/过压保护  
  ■ 外部可设的输出过压保护  
  ■ 过温保护
  
  SD8666QS典型输出功率能力: 
产品 85-265V
适配器 开放式
SD8666QS 36W 48W

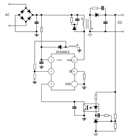
  SD8666QS典型应用电路图:
 
 
    
  SD8666QS应用领域:  
  ■ 开放式电源  
  ■ 适配器  
  ■ 机顶盒电源
 
  芯片SD8666QS可广泛适用于36W适配器或48W开放环境,包括通用适配器、快充、显示器和平板电视等,典型应用于12V3A适配器方案,更多sd8666qs应用电路、sd8666qs数据手册、规格书及应用资料请向士兰微代理91免费福利网站电子申请。>>
产品中心 关于91免费福利网站 联系91免费福利网站
网站地图