充电器芯片阿里巴巴店铺 开关电源芯片关注91免费福利网站 91免费视频成人收藏91免费福利网站 欢迎进入电源芯片/驱动芯片、MOS、IGBT、二三极管、桥堆等电子元器件代理商--91免费福利网站电子官网
高级搜索

搜索一

搜索二

充电管理IC方案

推荐产品

联系91免费福利网站

开关电源芯片
深圳市91免费福利网站电子科技有限公司

电话:0755-23087599

手机:13808858392

邮箱:dunianhua@leweitech.com

地址:深圳市宝安区西乡鹤洲恒丰工业城B11栋5楼东

prevnext

SDH8594AS-原边反馈控制芯片

所属分类:SLAN/士兰微
品牌:士兰微
型号:SDH8594AS
封装:sop-7
功率:8-12W
电流:2A-2.4A
订购热线:0755-23087599
  SDH8594AS概述:  
  SDH8594AS是内置高压M○S管功率开关的原边控制开关电源(PSR)采用PFM调制技术提供精确的恒压/恒流(CCC)控制环路具有非常高的稳定性和平均效率。并且集成高压启动可以省去外围的启动电阻。
  
  采用SDH8594AS设计系统无需光耦可省去次级反馈控制、环路补偿精简电路、降低系统成本。SDH8594AS适用8~12W输出功率具有可调节线损补偿功能和内置峰值电流补偿功能。
  
  SDH8594AS产品特点:  
  •   原边控制模式  
  •   髙精度恒流恒压控制  
  •   低启动电流  
  •   可调节输出电压电流  
  •   可调节线损补偿  
  •   内置650 VMOSFET  
  •   内置高压启动  
  •   满足75mW待机标准  
  •   前沿消隐  
  •   无需补偿电容  
  •   过温保护  
  •   VCC过压保护  
  •   输出过压保护  
  •   欠压锁定  
  •   逐周期限流  
  •   输出短路保护  
  •   过流保护  
  •   最大导通时间保护
  
  SDH8594AS管脚排列图:
  
  SDH8594AS管脚说明:
 
  
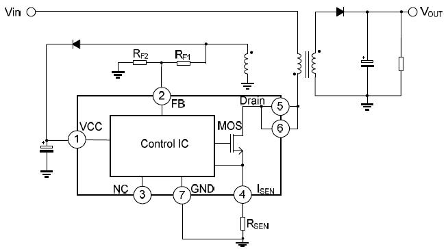
  SDH8594AS应用电路图:
 
  
产品中心 关于91免费福利网站 联系91免费福利网站
网站地图