充电器芯片阿里巴巴店铺 开关电源芯片关注91免费福利网站 91免费视频成人收藏91免费福利网站 欢迎进入电源芯片/驱动芯片、MOS、IGBT、二三极管、桥堆等电子元器件代理商--91免费福利网站电子官网
高级搜索

搜索一

搜索二

充电管理IC方案

推荐产品

联系91免费福利网站

开关电源芯片
深圳市91免费福利网站电子科技有限公司

电话:0755-23087599

手机:13808858392

邮箱:dunianhua@leweitech.com

地址:深圳市宝安区西乡鹤洲恒丰工业城B11栋5楼东

prevnext

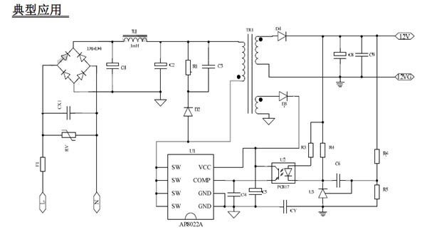
AP8022_AC-DC电磁炉电源IC AP8022

所属分类:Chipown/芯朋微
品牌:芯朋微
型号:AP8022
封装:DIP8 SOP8
功率:20W
电流:4A
订购热线:0755-23087599
AP8022产品描述:
AP8022A芯片内部集成了脉宽调制控制品和功率MOSFET,适用于小功率离线开关电源,该芯片提供了完整的智能保护功能,包括过流保护,过压保护,欠压保护,过温保护,突发模式能够降低系统处于待机模式的功耗。该芯片还内置高压启动模块,保证系统能迅速启动。
 
AP8022产品特点:
满足85-265V宽AC输入工作电压
单芯片集成730V功率MOSFET
内部集成了高压启动电路
9.5-37V宽电压工作范围
固定55KHz工作频率
轻载自动调周期功能
欠压保护功能
保护功能
    过流保护
    过湿保护
    VCC过压保护



 
 
产品中心 关于91免费福利网站 联系91免费福利网站
网站地图