充电器芯片阿里巴巴店铺 开关电源芯片关注91免费福利网站 91免费视频成人收藏91免费福利网站 欢迎进入电源芯片/驱动芯片、MOS、IGBT、二三极管、桥堆等电子元器件代理商--91免费福利网站电子官网
高级搜索

搜索一

搜索二

充电管理IC方案

推荐产品

联系91免费福利网站

开关电源芯片
深圳市91免费福利网站电子科技有限公司

电话:0755-23087599

手机:13808858392

邮箱:dunianhua@leweitech.com

地址:深圳市宝安区西乡鹤洲恒丰工业城B11栋5楼东

prevnext

SF1530_电源IC SF1530

所属分类:SF/赛威芯片
品牌:SF赛威
型号:SF1530
封装:SOT-23-6
功率:10-40W
电流:
订购热线:0755-23087599
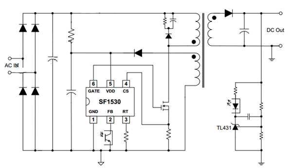
SF1530产品描述:
SF1530是一个中等功率的高性能绿色PWM控制器系列。适用于10W到40W适配器场合。该芯片频率可外部编程,带来系统设计的灵活性可获得更大的输出功率。SF1530在效率平坦性、OCP曲线平坦性方面做了精心的优化。同时还引入“零OCP恢复间隙控制”避免低压启动失败。该芯片集成了诸多保护功能,比如:VDD欠压保护(UVLO),VDD过压保护,软启动,逐周期过流保护,所有管脚浮空保护,GATE输出电压钳位保护,VDD电压钳位保护,等等。SF1530提供小体积的SOT-23-6和DIP-8封装。
 
SF1530产品特点:
专利的“零OCP恢复间隙”控制避免低压启动失败(SF1530)
内置4ms软启动
所有管脚浮空保护
参数一致性高
超低启动电流
内置频率抖动改善EMI
专利的降频技术和打嗝模式控制大大提高轻载效率
内置同步斜率补偿
逐周期电流限制
内置高低压过功率补偿实现全电压平坦OCP曲线
内置前沿消隐(Leading edge blanking)
VDD欠压保护(UVLO)
VDD过压保护及钳位

典型应用图






 
产品中心 关于91免费福利网站 联系91免费福利网站
网站地图