充电器芯片阿里巴巴店铺 开关电源芯片关注91免费福利网站 91免费视频成人收藏91免费福利网站 欢迎进入电源芯片/驱动芯片、MOS、IGBT、二三极管、桥堆等电子元器件代理商--91免费福利网站电子官网
高级搜索

搜索一

搜索二

充电管理IC方案

推荐产品

联系91免费福利网站

开关电源芯片
深圳市91免费福利网站电子科技有限公司

电话:0755-23087599

手机:13808858392

邮箱:dunianhua@leweitech.com

地址:深圳市宝安区西乡鹤洲恒丰工业城B11栋5楼东

prevnext

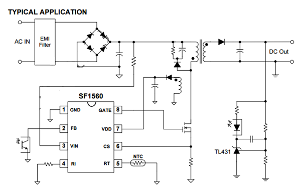
SF1560_AC/DC电源适配器方案 SF1560

所属分类:SF/赛威芯片
品牌:赛威
型号:SF1560
封装:SOP8
功率:150W
电流:
订购热线:0755-23087599
SF1560产品描述:
SF1560是一个中等功率的高性能绿色PWM控制器系列。适用于40W到100W功率场合。该系列芯片频率可外部编程,带来系统设计的灵活性。
SF1560具有外部可编程的过温度保护(OTP)。SF1560内置拔插头锁存保护(latch plugoff)。该系列在参数一致性和可靠性方面做了精心的优化。
该系列集成了诸多保护功能,比如:VDD欠压保护(UVLO),VDD过压保护,软启动,逐周期过流保护,管脚浮空保护,GATE输出电压钳位保护,VDD电压钳位保护,等等。SF1560提供SOP8封装。
 
SF1560产品特点:
内置4ms软启动
管脚浮空保护
系统外部可编程过温度保护(OTP)
内置拔插头锁存保护(latch plugoff) (SF1560)
超低启动电流
内置频率抖动改善EMI
内置Brownout保护(SF1560B/SF1565B)
专利的降频技术和打嗝模式控制大大提高轻载效率
内置同步斜率补偿
逐周期电流限制
内置高低压过功率补偿实现全电压平坦OCP曲线
内置前沿消隐(Leading edge blanking)
VDD欠压保护(UVLO)
VDD过压保护及钳位

典型应用图
yle="width: 600px; height: 377px;" />


 
产品中心 关于91免费福利网站 联系91免费福利网站
网站地图