充电器芯片阿里巴巴店铺 开关电源芯片关注91免费福利网站 91免费视频成人收藏91免费福利网站 欢迎进入电源芯片/驱动芯片、MOS、IGBT、二三极管、桥堆等电子元器件代理商--91免费福利网站电子官网
高级搜索

搜索一

搜索二

充电管理IC方案

推荐产品

联系91免费福利网站

开关电源芯片
深圳市91免费福利网站电子科技有限公司

电话:0755-23087599

手机:13808858392

邮箱:dunianhua@leweitech.com

地址:深圳市宝安区西乡鹤洲恒丰工业城B11栋5楼东

prevnext

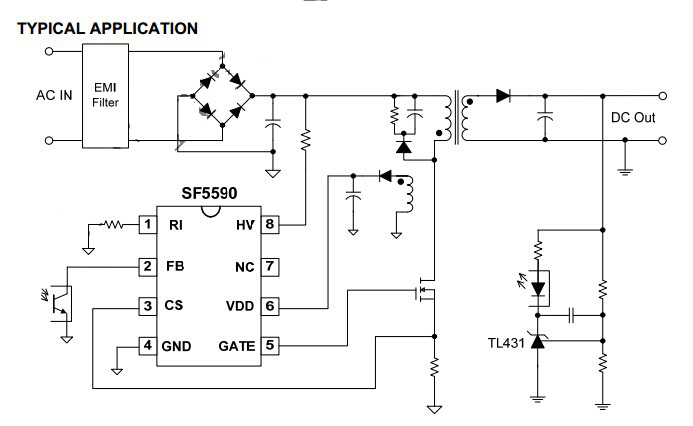
SF5590_电源管理IC SF5590

所属分类:SF/赛威芯片
品牌:赛威
型号:SF5590
封装:SOP8
功率:150W
电流:
订购热线:0755-23087599
SF5590产品描述:
SF5590是一款高性能,高效率,高集成的电流模式PWM控制器,适用于大中型离线反激式转换器应用。PWM开关频率与洗牌固定为65KHz的,并修剪成窄幅波动。当输出功率要求降低,IC自动基于专有η - BalanceTM控制,以提高电源转换效率在轻负载减小开关频率。 SF5590还集成了专有的HV- MWTM技术,实现小于50mW的待机功耗。
SF5590可以实现“零OCP / OPP恢复峡”使用SiFirst专有的控制算法。 SF5590还内置了专有的“音频无噪音的OCP补偿” ,它可以实现恒功率限制,可以在重负载实现音频噪音运行时线路输入大约是90VAC 。
SF5590集成了欠压锁定( UVLO ) , VCC过电压保护(OVP )功能和保护,逐周期电流限制( OCP ) ,所有引脚浮保护,过负载保护( OLP ) ,软启动,栅极钳位, VCC钳位。
SF5590提供SOP8两种封装形式。
 
SF5590产品特点:
专有HV- MWTM实现了比50mW的待机功耗减
专有的“ η - BalanceTM ” ,以提高轻负载效率。
专有的“零OCP / OPP恢复间隙”控制
专有的“音频无噪音的OCP补偿”
电流模式控制
频率降低和节能突发模式控制
内置软启动功能
管脚浮保护
逐周期电流限制
内置前沿消隐( LEB )
恒定功率限制
内置频率抖动
内置的同步斜坡补偿

典型应用图




 
产品中心 关于91免费福利网站 联系91免费福利网站
网站地图