充电器芯片阿里巴巴店铺 开关电源芯片关注91免费福利网站 91免费视频成人收藏91免费福利网站 欢迎进入电源芯片/驱动芯片、MOS、IGBT、二三极管、桥堆等电子元器件代理商--91免费福利网站电子官网
高级搜索

搜索一

搜索二

充电管理IC方案

推荐产品

联系91免费福利网站

开关电源芯片
深圳市91免费福利网站电子科技有限公司

电话:0755-23087599

手机:13808858392

邮箱:dunianhua@leweitech.com

地址:深圳市宝安区西乡鹤洲恒丰工业城B11栋5楼东

prevnext

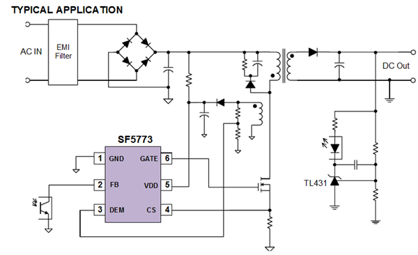
SF5773_电源/适配器IC SF5773

所属分类:SF/赛威芯片
品牌:SF赛威
型号:SF5773
封装:SOT23-6
功率:40w
电流:
订购热线:0755-23087599
SF5773产品描述:
SF5773是第二代准谐振(QR)PWM控制器。SF5773适用于中小功率场合,SF5773可以实现100mW超低待机功耗。采用专利的“QR-II TM”技术克服了传统准谐振系统效率,EMI,异音等缺陷,真正发挥了QR的技术潜力,能够满足六级能效的要求。
比如:VDD欠压保护(UVLO),VDD过压保护,软启动,逐周期过流保护,可编程输出过压保护,管脚浮空保护,GATE输出电压钳位保护,VDD电压钳位保护等等
 
SF5773产品特点:
专利的“QR-II TM”第二代准谐振技术克服传统准谐振系统效率,EMI和异音方面的缺陷:“Digital Anti-jitter”技术消除谷底切换异音,Digital Frequency Foldback”提高全负载效率,Digital Frequency Jittering”改善EMI
满足六级能效要求
小于100mW超低待机功耗
内置软件启动,管脚浮空保护
超低启动电流
输出过压保护电压可外部编程
逐周期电流限制,内置前沿消隐
内置高低压过流补偿实现全电压平坦OCP曲线
VDD欠压保护(UVLO),过压保护及钳位

典型应用图






 
产品中心 关于91免费福利网站 联系91免费福利网站
网站地图