充电器芯片阿里巴巴店铺 开关电源芯片关注91免费福利网站 91免费视频成人收藏91免费福利网站 欢迎进入电源芯片/驱动芯片、MOS、IGBT、二三极管、桥堆等电子元器件代理商--91免费福利网站电子官网
高级搜索

搜索一

搜索二

充电管理IC方案

推荐产品

联系91免费福利网站

开关电源芯片
深圳市91免费福利网站电子科技有限公司

电话:0755-23087599

手机:13808858392

邮箱:dunianhua@leweitech.com

地址:深圳市宝安区西乡鹤洲恒丰工业城B11栋5楼东

prevnext

SF5922_电源/充电器IC SF5922

所属分类:SF/赛威芯片
品牌:SF赛威
型号:SF5922
封装:SOP-8
功率:6W
电流:
订购热线:0755-23087599
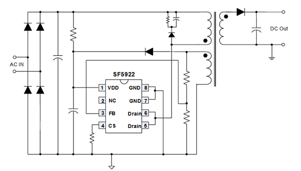
    SF5922产品描述:
    SF5922是高精度原边反馈控制(PDR)的恒压恒流(CV/CC)功率开关,该系列内置功率MOS管,非常适合于小功率充电器、适配器、和LED照明场合该系列采用专利的"NC-CAP/PSR"控制,无需外部补尝或滤波电容,即可实现小于±5%的恒压恒流精度,同时该系列采用专利的“多模式PSR”控制,提高了可靠性和效率,该系列还集成了专利的线损电太补尝技术,实现高精度恒压控制,SF5922能够容易通过手机充电器泰尔认证。
   SF5922提供SOP8封装
 
   SF5922产品特点:
   1、内置功率MOSFET
   2、专利的"NC-CAP/PSR"控制技术
   3、“多模式PSR”控制提高可靠性和效率
   4、容易通过手机充电器泰尔认证(SF5922)
   5、小于±5%恒压恒流高精度
   6、原边反馈(PSR)控制,无需光耦和TL431
   7、内置专利的线损电压补偿
   8、内置650V功率MOSFET
   9、自动补偿输入电压、电感感量变化,实现高精度
   10、内置软启动,超低启动电流,管脚 浮空保护
   11、输出过压保护
   12、逐周期电流限制,内置前沿消隐
   13、VDD欠压保护(UVLO),过压保护及钳位

典型应用




 
产品中心 关于91免费福利网站 联系91免费福利网站
网站地图