充电器芯片阿里巴巴店铺 开关电源芯片关注91免费福利网站 91免费视频成人收藏91免费福利网站 欢迎进入电源芯片/驱动芯片、MOS、IGBT、二三极管、桥堆等电子元器件代理商--91免费福利网站电子官网
高级搜索

搜索一

搜索二

充电管理IC方案

推荐产品

联系91免费福利网站

开关电源芯片
深圳市91免费福利网站电子科技有限公司

电话:0755-23087599

手机:13808858392

邮箱:dunianhua@leweitech.com

地址:深圳市宝安区西乡鹤洲恒丰工业城B11栋5楼东

prevnext

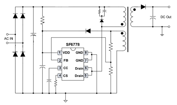
SF6778_充电器/适配器IC SF6778

所属分类:SF/赛威芯片
品牌:SF赛威
型号:SF6778
封装:DIP8
功率:15W
电流:
订购热线:0755-23087599
   SF6778产品描述:
   SF6778是准谐振(QR)模式的高精度原边反馈控制(PSR)恒压恒流( CV/CC)控制器。该系列驱动外部功率MOS管,非常适合低成本小功率    充电器、适配器、      和LED照明场合。    
   SF6778采用专利super-QR/PSRTM控制技术大大提升了PSR系统的效率,同时能够轻易满足六级能效的要求。该系列还采用专利的“多模式PSR”控制,可实现小于      ±5%的恒压恒流精度。  
   SF6778内部自动补偿输入电压、电感感量变化。在恒压模式下内置了专利的线电压补偿。该系列集成了诸多保护功能,比如:VDD欠压保护(UVLO),VDD过压      保护,软启动,逐周期过流保护,管脚浮空保护,VDD电压钳位保护等 。   
   SF6778提供小体积的DIP8封装 。
 
  SF6778产品特点:
  能够容易满足六级能效的要求 
  内置600V功率MOSFET 
  小于70mW的开启电压 
  集成了专利的“零电压带载启动”技术大大减小了系统OCP恢复间隙 
  集成了专利的“智能短路保护”技术 
  原边反馈(PSR)控制,无需光耦和TL431 
  专利的super-QR/PSRTM控制技术 
  ±5%的恒压恒流精度 
  内置专利的线损电压补偿 
  内置软启动,超低启动电流,管脚浮空保护 
  自动补偿输入电压、电感感量变化,实现高精度  输出过压保护  
  逐周期电流限制,内置前沿消隐  
  VDD欠压保护,过压保护及钳位
 
 典型应用图




 
产品中心 关于91免费福利网站 联系91免费福利网站
网站地图