充电器芯片阿里巴巴店铺 开关电源芯片关注91免费福利网站 91免费视频成人收藏91免费福利网站 欢迎进入电源芯片/驱动芯片、MOS、IGBT、二三极管、桥堆等电子元器件代理商--91免费福利网站电子官网
高级搜索

搜索一

搜索二

充电管理IC方案

推荐产品

联系91免费福利网站

开关电源芯片
深圳市91免费福利网站电子科技有限公司

电话:0755-23087599

手机:13808858392

邮箱:dunianhua@leweitech.com

地址:深圳市宝安区西乡鹤洲恒丰工业城B11栋5楼东

prevnext

XL4001_DC/DC降压车充芯片XL4001

所属分类:XL/芯龙系列
品牌:XLSEMI
型号:XL4001
封装:SOP8L-EP
功率:
电流:2A
订购热线:0755-23087599
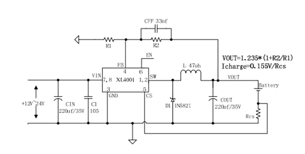
XL4001产品描述:
XL4001是一个150kHz的固定频率PWM降压(步降)DC / DC转换器,能够驱动2A的负载,高效率,低纹波和出色的线路和负载调节。需要最少的外部元件数量,该稳压器使用简单,包括内部频率补偿和固定频率振荡器。PWM控制电路是从0到100%,能够调整占空比线性。使能功能,过电流保护功能被内置。内部补偿块是建立在减少外部元件数量。

XL4001产品特点:
4.5V至40V的宽输入电压范围
从1.235V至37V的输出可调
输出1.5V的最小压降
固定150kHz的开关频率
2A恒定的输出电流能力
内部优化功率晶体管
出色的线路和负载调节
TTL关断能力
ON/ OFF引脚迟滞功能
输出恒定的电流回路
内置热关断功能
内置电流限制功能
内置输出过电压保护
SOP8-EP(裸焊盘)封装

典型应用
yle="width: 600px; height: 304px;" />





产品中心 关于91免费福利网站 联系91免费福利网站
网站地图